Report
Author(s):
- Alexandre Rafael Rocha Ferreira
- Kim Caroline Linthorst
- Mikołaj Wojciechowski
- Olivia van Staeyen
- Till Hanfeld
- Panna Tarnai
Acknowledgements
The team expresses its gratitude to the Instituto Superior de Engenharia do Porto (ISEP) for the opportunity to work on this project. We would also like to extend the appreciation to the teachers and supervisors who guided us, provided support, and shared valuable insights throughout the semester, helping us successfully complete the European Project Semester (EPS).
Abstract
Glossary
| Abbreviation | Description |
|---|---|
| EPS | European Project Semester |
| ISEP | Instituto Superior de Engenharia do Porto |
| USB | Universal Serial Bus |
| WBS | Work Breakdown Structure |
| LCA | Life Cycle Analysis |
1. Introduction
Smart health and well-being focus on health monitoring through innovative technologies. This report presents the work of six students from different universities and countries who took part in the European Project Semester (EPS) at the Instituto Superior de Engenharia do Porto (ISEP). The purpose of the EPS is to engage in a project that tackles a real and relevant issue while enhancing essential skills such as teamwork, communication, and English language proficiency.
Bibolink is a public water device that promotes health and hydration. People can find the machine in sports facilities, public spaces and other kind of city locations. Users can be provided with proper drinking water, supplement their drink and even make it customised to their specific needs when using the application developed especially for Bibolink. By promoting sustainable hydration and reducing plastic waste, it enhances both athletic performance and environmental responsibility.
1.1 Presentation
As part of the European Project Semester, six students from different European countries, each with diverse academic and cultural backgrounds, came together at ISEP. The project was conducted entirely in English. Since none of the students are native English speakers, it serves as a valuable chance to enhance their English language skills. Table 1 introduces each team member, including their home university city and field of study
| Name | Studentnumber | Study | Country of origin |
|---|
| Alexandre Ferreira | 1200950 | Automotive Mechanical Engineering | Portugal |
| Kim Linthorst | 1242323 | Mechanical Engineering | Netherlands |
| Mikolaj Wojciechowski | 1242347 | Information Technology | Poland |
| Olivia van Staeyen | 1242353 | Product development | Belgium |
| Panna Tarnai | 1242393 | Civil Engineering | Hungary |
| Till Hanfeld | 1242357 | Mechatronical Engineering | Germany |
1.2 Motivation
EPS Motivation
Participating in the EPS program at ISEP is an exciting opportunity for students, driven by the desire to explore Porto and collaborate in an international environment. Seeking to improve language and communication skills and engage with projects beyond the comfort of the usual fields, viewing this as a valuable step toward personal and professional growth. The main motivation comes from a shared interest in innovating and by combining everyone's skills and strengths while improving on weaknesses, a meaningful solution can be developed while experiencing the context of working with multidisciplinary international team of students.
Topic Motivation
The motivation behind BiboLink stems from concerns regarding improper hydration and also public health in general, especially when it comes to activities that involve sports among the general public. Many struggle hydrate and supplement properly and that may lead to health problems or difficulty in achieving fitness goals. The topic of Smart Health and Well-being was selected to address this issue. BiboLink provides the users with customized hydration mixes. Users receive the right nutrients and electrolytes based on their activities. The goal of this solution is to make hydrating in public spaces more convenient and accessible while also adding value to common drinking water.
1.3 Problem
One imortant issue that amateur athletes frequently encounter is having difficulty in staying properly hydrated while exercising in public spaces, mostly due to lack of options when it comes to water availability, which is essential for both good physical performance and overall physical and mental health. The research from [Humankinetics, 2025] shows that a dehydration of just 2% regarding body weight can severely impair a person's endurance, while losses that exceed the 5% mark may reduce work capacity around 30 %.
A big number of athletes start exercising in a already dehydrated state regarding losses of sweat. This problem generally occur in more public spaces, where public sports installations frequently lack adequate infrastructure for people to be able to properly hydrate which discourages regular fluid intake. Also, a study that examined university and also club athletes concluded that there was a high level of dehydration joined by non sufficient awareness when it came to nutrition. The findings by [Phillip E. Nichols, et al., 2005] show that athletes lack proper knowledge regarding their hydration needs. This knowledge gap, combined with restricted access, presents a huge barrier to maintaining hydration during physical exercise.
1.4 Objectives
To improve hydration accessibility for amateur athletes and semi professionals that are exercising in outdoor public spaces is the main goal. This will be done through an smart water dispensing system. Many (amateur) athletes struggle with staying properly hydrated. This is due to a lack of easily accessible drinking water and to a lack of knowledge on supplements. It can have nefarious effects in physical performance, resistance and health in general.
Bibolink approaches the problematic by improving in many key aspects. At first, proper hydration is ensured by supplying clean water at convenient locations and then offering custom hydration suggestions based on the person's needs. In the end, knowledge is increased and also awareness regarding how important proper drinking and supplementation habits are. Clients will receive recommendations based on their usage. A second main goal of BibLlink is to promote sustainability. BiboLink reduces the reliance of users on single-use plastic bottles. The project expects people to bring their own bottle to the hydration stations. BiboLink contributes sustainability this way.
This way, the project can help people have better health habits and also improved athletic performances while aiming at a more sustainable future for everyone.
1.5 Requirements
To make BiboLink a reliable and easy-to-use hydration station, we need to meet several important requirements.
Hardware & Mechanical Needs BiboLink must have a strong, weather-resistant stainless steel casing to ensure durability in outdoor environments. The dispenser needs a precise motorized system to release supplement tablets correctly. A water filtration system is essential to provide clean and safe drinking water. To make sure the water flows properly, we may need a booster pump for stable pressure. Additionally, a sensor (such as infrared or ultrasonic) will detect when a bottle is placed under the dispenser.
Electrical & Power Needs The system will run on a hybrid power supply, using solar panels and a 24 V battery, with a backup connection to the city grid. Different components require specific voltages, so DC-DC converters will regulate power to 24 V, 12 V, 5 V, and 3.3 V. An ESP32 microcontroller will handle communication between sensors, the app, and other electronic parts. A LCD display will provide instructions and status updates to users.
Software & Connectivity Needs Users will interact with BiboLink through a mobile app, which allows them to control the dispenser and select their hydration preferences. The system must support both pay-per-use and subscription-based access. Real-time monitoring will help track water usage, supplement levels, and maintenance needs. For secure operation, BiboLink will use Bluetooth for user authentication.
User & Accessibility Needs Simplicity and intuitive use is a critical element. Anyone must be able to use it to ensure the primary goal of BiboLink : accessibility of clean water in outdoor spaces.
1.6 Tests
The goal of the project is to create a working prototype of the public water dispenser. In addition to offering filtered drinking water, this smart dispenser lets customers customize their drinks by adding vitamins, electrolytes, or other supplements that are specific to their hydration or athletic needs.
The primary objective of this project is to deliver a functional prototype. To guarantee its proper performance, several tests must be conducted. The tests are mentioned below and will be covered in more detail in this chapter's project development section.
Functionality test:
Verify whether the core functions of the prototype operate correctly as intended
- Tablet pusher: Check if all the different types of pills come out.
- Water dispenser: Test if the dispenser provides clean, filtered water consistently.
- Supplement test: Test how long it will take for the supplements to dissolve.
- User interface: Test if the button interface responds accurately to user input.
Performance test:
Evaluate how the system performs under both normal and extreme conditions, by testing.
- Response time: how quickly the system reacts to user inputs on the app
- Long-term use: how the system performs after repeated use over time.
- Simultaneous user load: how the system handles multiple users that order something on the app/how quickly the system can deliver again after several continuous uses.
- Thermal performance: if the electrical components overheat during prolonged use.
- Water flow rate: how much water per minute can it deliver.
- Temperature water: whether the water remains within the expected temperature range during multiple consecutive uses.
- Fall control of tablets: if the tables fall in correctly.
Software & simulation test:
Check virtually if the electrical and mechanical parts can work together before building the real product, by evaluating.
- Components integration simulation: tests if we can put the electrical components and the mechanical in by first making a simulation.
- Supplement mixing algorithm: simulates the logic that calculates supplements doses based on user preferences.
- Detection tablet pusher is empty: tests if the system detects when a tablet pusher is empty and notifies the user and the machine so it can be refilled.
Safety test:
Ensure that the prototype is safe for use in a public environment.
- Electrical safety: test if the electrical circuits are working.
- Hygiene and water safety: ensure that all water paths and supplement compartments are clean and prevent contamination.
- Mechanical safety: test if all moving parts are covered and pose no risk to users.
- Vandalism safety: test if the device is robust enough to withstand vandalism attacks
1.7 Report Structure
Down below in table 2 is the structure of the report. There is a short introduction of what the chapters are about.
| Chapter | Description |
|---|
| 1. Introduction | Introduction of the team, our motivation for the topic, the problem, the objectives, the requirements and the tests |
| 2. Background and Related Work | Analysis of the available solutions on the market as well as existing related products and research |
| 3. Project management | Description of the work, approach and Task Division for the Project. |
| 4. Marketing plan | Development of a marketing plan in accordance to a prior market analysis. |
| 5. Eco-efficiency measures for sustainability | Minimising the environmental impact of a project and solution and a summary on sustainable development and ecological friendliness. |
| 6. Ethical and Deontological concerns | Critical ethical implications and an assessment on such impacts. |
| 7. Project Development | Detailed component description and explanation for prototype development. |
| 8. Conclusions | Overview on the project's achievements and potential opportunities for improvement. |
| 9. Bibliography | Sources of information for product development. |
2. Background and Related Work
This chapter gives an overview of the relevant technical and scientific background as well as research on already existing products or systems that are related.
2.1 Introduction
In this chapter, existing technologies of similar products and research are discussed and compared. BiboLink is an innovative hydration station designed to provide filtered water while allowing users to personalize their drinks. This can be done with electrolytes, vitamins and other supplements chosen according to their presentation needs.
First, there was a look at some research that was done on technological breakthroughs or other things that have to do with hydration. There were similar research studies done on products or hydration but specifically on:
- Public water dispensers: those that are connected to municipal water supplies. These water dispensers are usually found around schools, in parks, and in urban areas.
- Advanced indoor hydration stations: these are hydration stations that can be found in the gym. Here you have the possibility to add nutrition.
2.2 Concepts
In further developing our BiboLink concept, we look at what hydration means. It is about having an optimal water balance which ensures that you are physically and mentally in the best position. Good hydration is necessary for good temperature regulation, nutrient transport and cognitive performance. With this, too little hydration can lead to reduced physical and mental performance. Easy access to hydration such as BiboLink helps your hydration problems.
2.3 Products
2.3.1 Smart water dispenser devices
Bevi
Bevi Figure 1 is a company that provides smart water dispensers for offices in public spaces. Bevi machines are directly connected to a water source. Through an interface users can add carbonation, flavours and supplements to their water.
Bevi machines demand constant connection to mains electricity, the casing is not weather resistant, the interface and other parts are not protected against vandalism or misuse. Because of these reasons Bevi is not suited for outdoor use.
Bevi’s main focus is to provide advanced and sustainable hydration solutions.

REFILL+
The Aquablu REFILL+ Figure 2 is an advanced water dispenser designed to transform tap water into purified, vitamin-enriched beverages. It offers options for still, chilled, and sparkling water, all enhanced with natural flavors, vitamins, minerals, and electrolytes. Refill+ provide clients with flavored water with possibility to add vitamins or electrolytes. It is small and can be used only indoors. It is controlled with the touchscreen.[Jakob Wassertechnik, 2025]
2.3.2 Public water fountains
Public water fountains provide a simple and accessible way to stay hydrated in outdoor and urban environments. Typically connected directly to the municipal water supply, these fountains offer a continuous flow of drinking water. They are low-cost, sustainable, and effective in reducing plastic waste but they are often unhygienic and lack features that meet the expectations of modern, health-conscious users—such as filtration or customization.
A study conducted by the Sintra Municipality examined the water quality of 42 public drinking fountains between February 2006 and April 2007. The results showed that nearly all tested fountains had poor water quality, largely due to bacteriological contamination. This presents a potential health risk for those relying on such sources for hydration.
The image below shows the distribution of available public water fountains in Porto, highlighting the need for improved design and functionality in these systems.

This research underscores the clear gap and opportunity for Team 5’s proposed hydration solution, which blends the public accessibility of traditional fountains with the smart, personalized features of modern health technology.
2.3.3 Smart applications
There are many apps that help with drinking more water. These apps show how much someone drinks and give reminders during the day. Some apps work with health tools like Apple Health, Fitbit and Garmin. Others adjust the water goal based on things like temperature and movement. Well-known examples are Plant Nanny, Hydro Coach and WaterMinder.
These apps do not connect to water stations. They only help track hydration habits.
They do not actively help people access (personalized) hydration but only track hydration goals. BiboLink takes this gap, between services tracking the water intake and actually helping people be more hydrated, as an opportunity. BiboLink provides a more integrated solution through an application, for personalization and tracking, and public water dispensers for accessibility.
2.3.4 Supplements in tablets form
Sports supplements have become increasingly popular among people who train regularly and intensively. They can be used to improve strength, energy, endurance, recovery or overall performance. There are various supplements that support the needs of active individuals. [Holland \& Barrett, 2024]
Bibolink integrates functional supplements directly into hydration. This makes it easier for the user to fuel their performance. Below is an overview of the most relevant supplements and their benefits:
• Magnesium plays a key role in muscle recovery and helps reduce fatigue. Since the human body cannot produce magnesium on its own, regular intake is essential. It also contributes to a better balance of electrolytes. It’s widely available in tablet and/or supplement form.
• BCAAs (Branched-Chain Amino Acids) can be used for muscle recovery and to help maintain endurance (during prolonged exercise). They are especially popular among strength and endurance athletes.
• Caffeine is a performance booster. It increases energy and focus. This makes it ideal as a pre-workout hydration supplement.
• Electrolytes help the body retain hydration by replenishing essential minerals lost through sweat. Compared to plain water, electrolyte-enriched drinks offer better long-term hydration especially during intense or extended physical activity.
• Vitamin C and Zinc are powerful immune-boosting antioxidants. They help the body recover from physical stress and are especially helpful for users training in colder conditions or during periods of high intensity.
All of the supplements mentioned above are available in tablet or pod form, which makes them ideal for integration into the hydration station. Tablet supplements are clean, easy to store and simple to use. The machine does not need liquid systems, which makes the design smaller and easier to maintain. This saves energy and works well in public spaces. The tablet system also has fewer parts, makes the process faster and gives the right amount of supplement every time. [Body \& Fit, 2024]
2.4 Projects
- Refill+ provide clients with flavored water with possibility to add vitamins or electrolytes. It is small and can be used only indoors. It is controlled with the touchscreen.
- Bevi is an office water dispenser for any commercial space that uses no bottles. This cooling device provide some flavors and hot cold or sparkling water. It can be used only indoors.
- Public fountains are very easy to use. However, they will only be able to provide plain water and they are often unhygienic and lack more features to make them more compelling.
2.5 Comparative Analysis
| Bevi | Refill+ | Public Water Fountains | BiboLink | |
|---|---|---|---|---|
| Water Filtration | Yes | Yes | Tap Water Only | Yes |
| Supplement Integration | Flavors Only | Electrolytes, Vitamins | No | Electrolytes, Vitamins, minerals |
| User Customization | Touchscreen | Predefined Supplements | No | Full customization |
| IoT | Yes | Limited | No | Yes |
| Outdoor Use | No | No | Yes | Yes |
| Public Accessibility | Limited | Limited | Yes | Yes |
| Hygiene & Maintenance | Good | Good | Poor | Automated Alerts+Servicing |
| Environmental Benefit | Reduction of Plastic Use | Reduction of Plastic Use | Reduction of Plastic Use | Reduction of Plastic Use |
2.6 Summary
The research conducted in this chapter takes into consideration the technological progress and limitations regarding current hydration systems. Solutions like Bevi and REFILL+ show that there is potential for machines that supply custom hydration drinks while traditional public fountains only take into consideration availability and rarely sustainability. However, none can fully solve the combination of supplementation with traditional water sources while providing great public usability.
The proposed solution can fill the gaps by:
- Providing access to filtered water
- Custom supplementation
- Application for user interaction
- Data tracking using IoT technology
- Easily installable on public environments and also dependable in such places
The system is designed to be easily incremented, easy to install and scalable while also being user friendly.
3. Project Management
Some components that are important for the project can be the assignment of a team, the assignment of a task, risk analysis, project timeline maintenance, and control of quality. All these will require constant changes and attention in order to develop the project. Furthermore, strategies and tools for communication are utilized to ensure that the team can collaborate effectively and that everything is documented along the way [Project Management Institute, 2025].
3.1 Scope
The scope of this project ensures that the best result is achieved. In WBS (work breakdown structure) everything is explained in detail. It serves as a tool that is used to analyze and organize all important roles that improve the efficiency of the project. The WBS offers flexibility and overview because in addition to the project components, subcomponents can also be added. This ensures a complete overview of the progress and requirements of the project. Using the WBS minimizes the risk of failure and support the project management.
3.1.1 Product Scope (What the Project Will Produce)
- Filtered Water Dispensing: Provides high-quality, purified water.
- Customizable Hydration: Offers additional supplements (electrolytes, vitamins, minerals) tailored to users' needs.
- Mobile App: Personalized hydration recommendations.
- Energy-Efficient Components: Minimal power consumption.
- Data Analytics & User Engagement: Tracks hydration habits, and encourages wellness and eco-conscious behaviors.
3.1.2 Project Scope (Work Breakdown Structure WBS):
1. Research & Planning
- Market analysis and competitor research.
- Define product specifications and customer requirements.
- Sustainability and materials research.
- Identification of the most important regulations and certifications required to install and operate a public, smartified, hydration station with supplementation.
2. Product Design & Development
- Conceptual and industrial design (3D modeling, prototype creation).
- Selection of sustainable materials for the external casing.
- Software and app development (hydration tracking, analytics, user interface design).
3. Prototype Development & Testing
- Build a working prototype.
- Conduct user testing for interface usability and hydration customization.
- Performance testing (durability, energy consumption).
- Collect feedback for improvements.
4. Marketing & Customer Engagement
- Branding and user education (how to use the dispenser & its benefits).
- Plan partnerships with fitness brands and corporate wellness programs.
5. Maintenance & Future Improvements
- Plan a maintenance and refill strategy.
- Plan for scalability and expansion into new locations.
3.1.3 Out of Scope (Excluded from the Project)
- Implementation of AI-driven health coaching beyond hydration tracking. (can be further improvement)
- manufacturing other bottled or packaged health items in brand (only providing dispensing options).
- Integration with medical devices for in-depth health diagnostics.
3.2 Time
This timeline provides a clear overview of the steps we’re taking throughout our EPS@ISEP project, running from March to June 2025. It outlines what needs to be done and when, highlights key deliverables, and shows how the project develops over time.
2025-03-01 Choose and share your top-3 preferred project proposals via email to epsatisep@gmail.com
2025-03-12 Upload the “black box” System Diagrams & Structural Drafts to the wiki (Deliverables)
2025-03-15 Define the Project Backlog (what must be done and key deliverables - every member should preferably participate in every task), Global Sprint Plan, Initial Sprint Plan (which tasks should be included, who does what) and Release Gantt Chart of the project and insert them on the wiki (Report)
2025-03-18 Finish the State of the art research, first skecthes of the Bibolink design and first proposal for dispensing the supplements (rotating drum system)
2025-03-19 Upload the List of Components and Materials (what & quantity) to the wiki (Deliverables)
2025-03-19 Made the Bibolink logo
2025-03-22 Change the foreseen dispensing mechanism to a “Pez” like mechanism.
2025-03-26 Upload the detailed System Schematics & Structural Drawings to the wiki (Deliverables) and do the cardboard scale model of the structure
2025-03-29 Finished the WBS
2025-04-03 Wireframe of the application
2025-04-06 Upload the Interim Report and Presentation to the wiki (Deliverables) [1]
2025-04-10 Interim Presentation, Discussion and Peer, Teacher and Supervisor feedbacks
2025-04-13 Operational cost and the power calculation
2025-04-14 UN Sustainable Development Goals
2025-04-15 Upload 3D model video to Deliverables
2025-04-29 Upload the final List of Materials (local providers & price, including VAT and transportation) to Deliverables
2025-05-02 Upload refined Interim Report (based on Teacher & Supervisor Feedback)
2025-05-12 Finished the Solidworks model
2025-05-14 Upload packaging solution to Deliverables and Report
2025-05-14 Principle of the Prototype of a Bibolink machine
2025-05-14 Simulation results of Bibolink parts
2025-05-20 Visual renders of Bibolink
2025-05-21 Updated the report according to the AI checker
2025-05-28 Upload the results of the Functional Tests to the Report
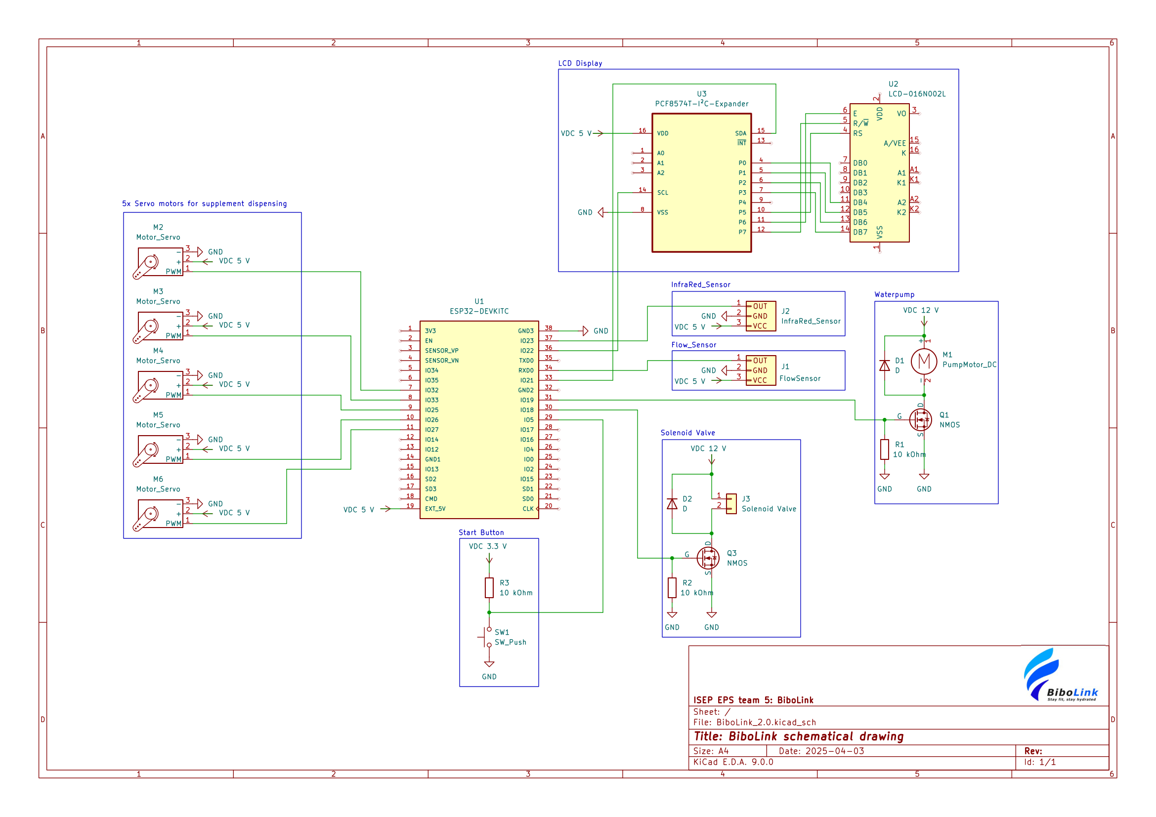
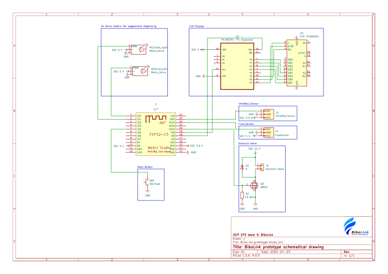
2025-05-28 Prototype schematics
2025-06-15 Upload the Final Report, Presentation, Video, Paper, Poster and Manual to Deliverables
2025-06-18 Final Presentation, Individual Discussion and Assessment (reserve the whole day)
2025-06-25 Update the wiki, report, paper with all suggested corrections
Place in the files section of the MS Teams channel of your team a folder with the refined deliverables (source + PDF) together with all code and drawings produced
Hand in to the EPS coordinator a printed copy of the poster, brochure and leaflet
2025-06-26 Hand in the prototype and user manual to the client
Receive the EPS@ISEP certificate
Bring typical food from your country
3.3 Cost
3.3.1 Mechanical Components
| What? | Links | Unit Price (€) | Quantity |
|---|---|---|---|
| High-pressure water pump (12 V or 24 V, food-safe) | Verrich 12 V Water Pump | 44.11 | 1 |
| Solenoid Valve | Seeed 111990004 | 9.96 | 1 |
| Miscellaneous Normalized Parts | MCMA | 71.05 | 1 |
3.3.2 Electronic Components
| What? | Links | Unit Price (€) | Quantity | Estimation of shipping time |
|---|---|---|---|---|
| Flow sensor (water) | DigiKey | 11.14 | 1 | 3-5 days |
| InfraRed (Bottle identification) | Botnrc | 2.90 | 1 | |
| LEDs or LCD status display | Mauser.pt | 7.65 | 1 | 2-4 days |
| Push button (for fill-in start) | Metal Illuminated Switch | 12.70 | 1 | 2-5 days |
| ESP32 board | mouser.pt | 10.45 | 1 | 7 days |
| MPPT 75/15 solar charge controller | Victron Bluesolar MPPT | 56.74 | 1 | 5-8 days |
| Electric Motor | MOT-81656 ISL Pr | 30.44 | 5 | 3-5 days |
| Driver (A4988+DRV8825 <TMC2209) | Ptboc | 3.15 | 5 | 5-6 days |
3.3.3 Structural & Support
| What? | Links | Unit Price (€) | Quantity |
|---|---|---|---|
| Carbon filter | Leroy Merlin | 7.00 | 1 |
| Food-grade silicone tubing | Leroy Merlin | 4.29 | 1 |
| Carbon filter casing | Leroy Merlin | 19.39 | 1 |
3.3.4 Human Resources
| Role/Task? | Estimated Hours | Hourly Rate (€) | Total cost (€) |
|---|---|---|---|
| Mechanical assambly | 6 | 20 | 120 |
| Electronic Wiring | 5 | 20 | 100 |
| Programming & Debugging | 7 | 25 | 175 |
| CAD & Design | 4 | 25 | 100 |
| Project Coordination | 3 | 20 | 60 |
| Total | 25 hours | €555 | |
Total Price per unit: ~ 1075 €
3.3.5 Project Cost Overview
The total cost of the project consists of two main components:
- Personnel cost: the salary of 6 team members working over a 6-month period.
- Prototype cost: the cost of all components used to build the prototype.
Below is a overview of the prototype component costs, including quantity, unit price (with VAT) and the links to the websites:
Table 8: Prototype Components
Components Links Price with VAT (€) Quantity Flow sensor (water) DigiKey 11.14 1 InfraRed (Bottle identification) Botnrc 2.90 1 LEDs or LCD status display Mauser.pt 7.65 1 Push button (for fill-in start) Metal Illuminated Switch 12.70 1 ESP32 board mouser.pt 10.45 1 Electric Motor MOT-81656 ISL Pr 30.44 5 Food-grade silicone tubing Leroy Merlin 4.29 1 Solenoid Valve Seeed 111990004 9.96 1 10 kΩ restistor 10 kΩ restistor 0.33 3 Flyback diode Diode DigiKey 0.62 2 N-MOSFETs N-MOSFETs DigiKey 2.86 2 12 V, 3 A Power Supply Power supply 12.04 1 DC-DC converter (12 V to 5 V) Botnroll 2.95 1
The personnel cost is based on an assumed hourly rate of €15, representing the average salary of a junior engineer. Each of the six team members is estimated to have worked 20 hours per week over a six-month period.
The calculation is as follows:
6 people × 6 months × 4 weeks/month × 20 hours/week × €15/hour = €43,200
The total cost of the prototype components, including VAT, amounts to €91.39.
Total estimated project cost:€43,291.39
3.4 Quality
This section outlines the quality metrics, requirements, and evaluation methods for the BiboLink project. The goal is to ensure that the product meets high performance, sustainability, usability, and safety standards while maintaining cost-effectiveness.
3.4.1 Quality Metrics & Requirements
| Metric | Description | Threshold | Review Method |
|---|---|---|---|
| Water Quality | Ensures dispensed water meets safety and health standards (WHO, EU, US EPA) | Meets or exceeds every regulation | Lab testing and sensor data monitoring |
| Material Durability | External parts must resist to nature hazards | Resists rust, minimum usage of 5 years | Stress testing and environmental exposure testing |
| Energy Efficiency | Minimize power consumption | Max 10 W standby usage of power | Testing of consumption |
| Filtration Performance | Ensure filter effectiveness over time | 99 % contaminant reduction | Maintenance and regular water testing |
| User Interface Usability | User friendly touchscreen and mobile app | 4.5/5 User feedback | User testers and quality surveys |
| Data Accuracy | Reliable hydration tracking and analytics | 95 % accuracy in user tracking | System performance testing |
| Maintenance & Repairability | Components should be easily replaceable or repairable | 80 % of the machine should be replaceable without any kind of special tool | Field testing & maintenance trials |
| Sustainability Compliance | Circular economy principles should be implemented | 100 % recyclable or reusable materials | Lifecycle assessment & compliance verification |
| System Uptime & Reliability | Minimal downtime during dispenser usage | 98 % uptime over a year | Remote monitoring & failure analysis |
3.4.2 Review Process
- Testing Phases: Quality tests must be conducted on the prototype and also when in the development and pre-production stages to make sure that everything works as expected.
- Data Collection: Data from sensors can be collected along with user feedback and maintenance reports and analysed after collection to make sure the service is in par with the necessary quality and satisfaction standards.
- Compliance checks: Regular checks can help ensure the application of environmental legislation and certifications, in order to make sure there is no damage to wherever the machine is placed.
- Constant improvements: User reports and field tests are examined so that updates can be made.
3.5 Key Stakeholders & Roles
| Stakeholders | Capacity | Power | Interests |
|---|---|---|---|
| Team Members | Owners of the Project | High | High |
| EPS Coordinators | Supervises and evaluates project progress | High | High |
| Overseers | Guide and check the project's progress | High | Medium |
| Teachers | Provide knowledge and assistance | High | Medium |
| ISEP | Funding, institutional help | High | Medium |
| General Public | The target group to whom this product is made | High | High |
| Municipalities | Potential interested parties in having the machine installed in their infrastructures | High | High |
| Suppliers | Provide sustainable materials & components | Low | Medium |
| Competition | External entities that influence the market for the machine | Medium | Low |
3.6 Communications
3.6.1 Communication Channels
To ensure that the team is able to collaborate properly and the work is properly organised, the team has created a group on Whatstapp in the beginning of the EPS semester. These platforms are used to make sure that the team can quickly update it's members on the progress of the project, that every member is able to notify the others of absences and problems that might arise momentaneously, and sharing images and technical updates. Also, Microsoft Teams is used to store documents, and Jira used to store and organise tasks as well as facilitate structured discussions on everything project related.
3.6.2 Communication Matrix
| What? | Why? | Who? | When? | How? |
|---|---|---|---|---|
| Deliverables | Develop and submit the project | Team Members | Before deadlines | Uploading to Wiki & presenting |
| Weekly Team Meeting | Gain feedback | Team Members, Supervisors | Every Thursday | In-Person |
| Everyday Stand-up | Track daily progress & address blockers | Team Members | Every day | In-Person or WhatsApp |
| Sprint Planning | Organize tasks, set deadlines, update backlog | Team Members | Every Thursday | Jira |
| Sprint Retrospective | Evaluate progress & improve workflow | Team Members | Every Thursday | Jira |
| Brainstorming | Generate new ideas & problem-solve | Team Members | Every Thursday | WhatsApp, In-Person, Miro, MS Teams |
| Agenda Preparation | Define topics for meetings with supervisors | Team Members | Every Wednesday | Wiki |
| Interim Presentation | Present current project status & gather feedback | Team Members, Supervisors | April 6, 2025 | In-Person |
3.7 Risk
Risk can be assessed using a 5×5 risk matrix as shown below (source: 5x5 Risk Matrix)
The defined criteria for all the risk levels:
Low Risk (green)
Score: 1 - 4
Action: Acceptable risk, no immediate action required beyond routine procedures.
Acceptable Risk (yellow)
Score: 5-8
Action: Tolerable with monitoring, mitigation should be considered to reduce risk
High Risk (orange)
Score: 9-14
Action: Risk is significant and needs attention
Critical Risk (red)
Score: 15-25
Action: Immediate action required, risk is intolerable.
3.7.1 Vandalism
Potential risks associated with vandalism
- People with bad intent damaging the machine.
- People climbing on top of the machine and damaging it.
Ways to protect the machine against vandalism
- Find a way to prevent usage unless a registered user is accessing the machine.
- Find a way to close up the machine to prevent damage to the inside of the machine.
- Insert some kind of machine surveillance in order to act on potential hazards involved with it’s placement on public streets.
3.7.2 Misuse of the machine
Potential ways people can abuse the machine:
- Drinking too much water from the machine, potentially hazardous.
- Getting too many supplements from the machine which can generate ill effects on a person´s health.
Ways to prevent it:
- Limit the amount of water one can get.
- Limit the amount of any given type of supplements one can get in a day.
3.7.3 Machine Malfunction
Potential Risks behind a machine malfunction
- Someone getting injured
- Sensor Malfunction
- Software app failure
- Water leak
- Component failures
Ways to prevent such dangers:
- Prevent jagged edges
- Regular testing and bug fixing on the software
- Prevent the machine from moving something when a determinate amount of force is exceeded.
- Regular checks on important components to prevent the machine from malfunctioning.
- Implement some kind of pressure drop sensor just to make sure that the machine does not leak water to the outside and potentially have an impact.
3.7.4 User interaction
Potential Risks:
- People do not know how to use the dispenser
Ways to assess the risk:
- Create instructions on the rear of the machine.
- Make the machine as simple as possible to use.
3.7.5 Cybersecurity
Potential cybersecurity related risks:
- Data Leaks.
- Potential Hacking of User's Devices.
Potential fixes for the problem:
- Constant system updates.
- Get the machine certified by a cybersecurity company.
3.7.6 Supply Chain Risks
Potential dangers regarding supply chain:
- Lack of supplies for machine refilling.
Potential Solutions:
- Include some kind of emergency product storage in case the machine does not have products and there are no supplies available.
As such, risk for every individual risk can be assessed through a table like the one below. To keep things clear, the different risk responses are first explained below:
- Mitigation: Lowering the chance that a risk happens or making the effect smaller.
- Transfer: Letting another person or group take care of the risk or its impact.
- Avoidance: Changing the plan so the risk is no longer a problem. This can be done by adjusting the design, timeline, or goals.
- Acceptance: Knowing the risk is there and choosing not to act on it. The effect is accepted if it happens.
| Risk Name | Probability | Impact | Risk & Impact | Risk level | Risk response |
|---|---|---|---|---|---|
| Vandalism | 4 | 3 | 12 | High risk | Mitigate |
| Misuse of Machine | 3 | 2 | 6 | Acceptable risk | Accept |
| Machine Malfunction | 4 | 2 | 8 | Acceptable risk | Mitigate |
| User Interaction | 3 | 4 | 12 | High risk | Mitigate |
| Cybersecurity | 5 | 2 | 10 | High risk | Transfer/mitigate |
| Supply Chain Risks | 5 | 2 | 10 | High risk | Mitigate |
Since the risks themselves are not really high in terms of impact, a good way to prevent all these is to mitigate them by implementing a preventive system with all the measures mentioned above, that way, BiboLink can make sure that risk probability is reduced to a max and also, every possible impact regarding the outcomes of any risk related event.
3.8 Procurement
According to SAP's definition [SAP SE, 2025]
Procurement is a vital business function, responsible for securing all the goods and services needed by an organization. For manufacturing companies, supply availability is particularly critical as it’s impossible to create finished goods without the necessary materials. Procurement departments must liaise with internal stakeholders to gather their forecasts and requirements, and then source the best suppliers at the best cost.
A list of possible Bibolinks suppliers:
| Name of the company | Webpage |
|---|---|
| BotnRoll | http://www.botnroll.com/ |
| DigiKey | https://www.digikey.pt/ |
| Electrofun | https://www.electrofun.pt/ |
| Farnell | http://pt.farnell.com/ |
| Leroy Merlin | https://www.leroymerlin.pt/ |
| Mauser | https://mauser.pt/ |
| McMaster-Carr | https://www.mcmaster.com/ |
| Mouser | http://pt.mouser.com/ |
| PTRobotics | http://www.ptrobotics.com/ |
| RS | http://pt.rs-online.com/web/ |
3.9 Stakeholders Management
A stakeholder is an entity, be it a person, organisation, company, group, etc., with an interest, or stake, in the choices regarding a project, an organisation or a business. These people involved in the company are generally entities that belong to the company itself or to external parties correlated to the project, business or oganisation. These parties might be related through means of working within the project itself, being suppliers, investors, clients or even other entities that might be implicated within the scope of the idea/company/project being developed. Since they are directly correlated in some manner or form, they will also have direct repercussions in case a situation or problem arises.
| Main stakeholders | Role | Impact & Influence | Interest | Importance Grade |
|---|---|---|---|---|
| BiboLink | Create, manage, and control the entire project | 5 | 5 | 25 |
| City Planning Departments | Provide licenses to install the machines | 5 | 5 | 25 |
| Supplement Providers | Provide the supplements to be used within the machine | 4 | 5 | 20 |
| Part Suppliers | Provide components for BiboLink | 3 | 5 | 15 |
| Regulatory Bodies | Ensure BiboLink meets all regulatory standards | 5 | 5 | 25 |
| Maintenance and Cleaning Services | Ensure the machine functions properly and is hygienic | 5 | 5 | 25 |
Note: Multiplying importance grade and interest gives us an understanding on how big the impact of a stakeholder is. The higher the number the more the importance and the more priority and consideration must be put into solving any issue regarding such entity.
3.9.1 Strategies to keep Stakeholders Happy:
3.9.1.1 Bibolink
To keep the team and the core company functioning properly and everyone involved with it happy BiboLink could guarantee that performance reports on machine usage, revenue and user feedback would always be taken into consideration, that way, the machine could be used more efficiently, teams would have a clear path of action and revenue would also benefit from it. Also, at an operational level, the company could try and optimize all of it's operations in order to reduce costs and improve efficiency. The company itself should also make sure that a strong marketing campaign is implemented while also making sure that customer engagement is high in order to boost the amount of people getting into the BiboLink ecosystem.
3.9.1.2 City Planning Departments
To make sure that everything goes on smoothly regarding the city itself, the company should guarantee that contact with the adopting cities' officials is made from early on. That way, the project can make sure that every kind of licensing requirement and law is met. Also data proving the public benefit should also be provided from early on, to demonstrate the value of BiboLink. An eco-friendly design should also be taken as a must since it will definitely minimize potential impacts regarding the machine.
3.9.1.3 Supplement Providers
Guaranteeing that supplement providers are engaged and happy within our project’s scope while also matching the demand for BiboLink’s products clear supply agreements should be established ensuring steady product demand. App-based promotions could also be a way to promote sales, to ensure a boost in sales. Also, gathering user feedback on supplement choices could further improve the amount of supplements sold, since improvements in products supplied would be a constant.
3.9.1.4 Part Suppliers
Part suppliers should receive on-time payments and also be provided with long term contracts, ensuring continuity of business for both sides. Also, predictive maintenance could be a way to ensure that part suppliers got a reliable source of income while also preventing more costly repairs in case of a failure on a machine, that would require more spare parts, be more labour intensive and more costly. Open and constant communication between both parties should be implemented to try and get the best possible outcomes at all times.
3.9.1.5 Regulatory Bodies
Regular water quality and supplement safety testing should be implemented to make sure that the strictest and most rigorous standards for public consumption are met. Detailed compliance documentation should be provided and audits should be done periodically.
3.9.1.6 Maintenance & Cleaning Services
Long term contracts should be established in order to provide a constant source of income for cleaning services and a constant maintenance and cleaning plan for BiboLink. IoT sensors should be used to automate maintenance alerts in case of malfunction and servicing intervals for each machine. Training programs should also be implemented to make sure that technicians understand everything in the system and that maintenance is done to the highest standards and quality. Quick response times should be guaranteed by the maintenance company and both parties should maintain a constant communication basis.
3.10 Project Plan
The ideal sprint length is set at 7 working days. In this setup, the sprint starts on a Wednesday and ends on a Thursday. This is because Wednesday is often used as a deadline. The results of the sprint are then presented on Thursday during the project meeting with our teachers. This way, we can get feedback right away and make improvements. Table 14 shows the Global sprint plan.
| Sprint | Start | Finish |
|---|---|---|
| 0 | 27/02/2025 | 05/03/2025 |
| 1 | 06/03/2025 | 12/03/2025 |
| 2 | 13/03/2025 | 19/03/2025 |
| 3 | 20/03/2025 | 26/03/2025 |
| 4 | 27/03/2025 | 02/04/2025 |
| 5 | 03/04/2025 | 09/04/2025 |
| 6 | 10/04/2025 | 16/04/2025 |
| 7 | 17/04/2025 | 23/04/2025 |
| 8 | 24/04/2025 | 30/04/2025 |
| 9 | 01/05/2025 | 07/05/2025 |
| 10 | 08/05/2025 | 14/05/2025 |
| 11 | 15/05/2025 | 21/05/2025 |
| 12 | 22/05/2025 | 28/05/2025 |
| 13 | 29/05/2025 | 04/06/2025 |
| 14 | 05/06/2025 | 11/06/2025 |
| 15 | 12/06/2025 | 18/06/2025 |
| 16 | 19/06/2025 | 25/06/2025 |
Table 15 present the product backlog, which contains all the deliverables of the project. Each deliverable is listed as a Product Backlog item (PBI).
| PBI | Title | Status |
|---|---|---|
| A | Define Project | Done |
| B | System Diagrams & Structural Drafts | Done |
| C | Project Backlog | Done |
| D | Global Sprint Plan | Done |
| E | Initial Sprint Plan | Done |
| F | Release Gantt Chart | Done |
| G | Upload the List of Components and Materials | Done |
| H | Upload the detailed System Schematics & Structural Drawings | Done |
| I | cardboard scale model | Done |
| J | Interim Report and Presentation | Done |
| K | 3D Model Video | Done |
| L | Final list of materials | Done |
| M | Interim Report | Done |
| N | Packaging Solution | Done |
| O | Functional Test | Done |
| P | Final Report, Presentation, Video, Paper, Poster, Manual | Done |
| Q | Final Presentation | Done |
| R | Folder | Done |
| S | Poster, brochure and leaflet | Done |
| T | Prototype | Done |
Table 16 describes the Sprint Plan.
| Sprint | PBI | Duration (d) | Responsible | Involved |
|---|---|---|---|---|
| 0 | A | 4 | All | P,O,K,T,A,M |
| 1 | B,G | 2 | All | P,T,O |
| 2 | C,D,E,F,G,H | 3 | All | P,O,K,T,A,M |
| 3 | H,I,J | 3 | All | P,O,K,T,A,M |
| 4 | J,K | 3 | All | P,O,K,T,A, |
| 5 | J,K,M | 3 | All | P,O,K,T,A,M |
| 6 | K | 4 | All | O,A |
| 7 | L | 2 | All | K,A,T |
| 8 | L | 2 | All | K |
| 9 | N | 4 | All | P |
| 10 | N, O | 3 | All | P,T,M |
| 11 | O | 3 | All | T,M |
| 12 | O ,P | 3 | All | P,O,K,T,A,M |
| 13 | P | 4 | All | P,O,K,T,A,M |
| 14 | P,T,R | 4 | All | P,O,K,T,A,M |
| 15 | P+R+S+T | 4 | All | P,O,K,T,A,M |
| 16 | R+S+T | 4 | All | P,O,K,T,A,M |
Plan each sprint when its beginning and update the status in table 17.
| Sprint | PBI | Responsible | Involved | Status |
|---|---|---|---|---|
| 0 | A | All | P,O,K,T,A,M | Done |
| 1 | B,G | All | P,T,O | Done |
| 2 | C,D,E,F,G,H | All | P,O,K,T,A,M | Done |
| 3 | H,I,J | All | P,O,K,T,A,M | Done |
| 4 | J,K | All | P,O,K,T,A, | Done |
| 5 | J,K,M | All | P,O,K,T,A,M | Done |
| 6 | K | All | O, A | Done |
| 7 | L | All | K,T,A | Done |
| 8 | L | All | K | Done |
| 9 | N | All | P | Done |
| 10 | N,O | All | P,M,T | Done |
| 11 | O | All | M, T | Done |
| 12 | O,P | All | P,O,K,T,A,M | Done |
| 13 | P | All | P,O,K,T,A,M | Done |
| 14 | P,R,T | All | P,O,K,T,A,M | Done |
| 15 | P+R+S+T | All | P,O,K,T,A,M | Done |
| 16 | R+S+T | All | P,O,K,T,A,M | Done |
Q
Table ##REF:flabel1## indicates the Project Progress Register.
3.11 Sprint outcomes
3.11.1 Sprint 1 13/03/2025–20/03/2025
The team defined the first sprint (Table 1) to run from 13/03/2025 to 20/03/2025. Although there was a week prior to this, it was not included as a sprint because it was dedicated to learning how to work with Jira.
| Product Backlog Item | Assignee | Planned Effort [h] | Real Duration [h] | Status |
|---|---|---|---|---|
| Comparison table in Excel | K | 0.5 | 2 | Done |
| State of the art | M,P,O | 3 | 4 | Done |
| Decide on how the machine is going to function mechanically | K,R | 2 | 3 | Done |
| First power consumption calculation | T | 2 | 3 | Done |
| Marketing Plan | P, K, R, T, M, O | 2 | 2 | Done |
| Gantt Chart | P, K, R, M, O | 1 | 1 | Done |
3.11.2 Sprint 2 20/03/2025-27/03/2025
In sprint 2, (Table 2), the team started splitting up tasks to work more efficient. The team started working on Flyer, Cardboard Model and System schematics and Structural Drawings.
| Product Backlog Item | Assignee | Planned Effort [h] | Real Duration [h] | Status |
|---|---|---|---|---|
| Flyer Draft | P | 1 | 1 | Done |
| Cardboard Model | P | 3 | 3 | Done |
| System schematics | T | 5 | 7 | Done |
| Structural drawings | K, R, M, O | 6 | 8 | Done |
3.11.3 Sprint 3 27/03/2025-03/04/2025
During sprint 3, (Table 3), the main efforts were focused on updating the wiki.
| Product Backlog Item | Assignee | Planned Effort [h] | Real Duration [h] | Status |
|---|---|---|---|---|
| Changing the text in the Wiki | M, P, R, K, T, O | 0.5 | 0.5 | Done |
| Chapter 1: Introduction | M | 1 | 2 | Done |
| Chapter 3: Project Management | P,O | 2 | 2 | Done |
| Chapter 4: Marketing Plan | K | 4 | 5 | Done |
| Chapter 5: Eco-efficiency Measures for Sustainability | T,K | 3 | 3 | Done |
| Chapter 6: Ethical and Deontological Concerns | M | 5 | 5 | Done |
| Chapter 7.1-7.4: Project Development | M | 2 | 3 | Done |
| Wireframe for application | P, O | 1 | 1 | Done |
| Power Calculation | T | 2 | 2 | Done |
| Report Sprint 3 | P | 0.5 | 0.5 | Done |
3.11.4 Sprint 4 03/04/2025-10/04/2025
| Product Backlog Item | Assignee | Planned Effort [h] | Real Duration [h] | Status |
|---|---|---|---|---|
| Interim Presentation | M, P, R, K, T, O | 3 | . | Done |
| Interim Report | P,O,K,T,A,M | 24 | 22 | Done |
3.11.5 Sprint 5 10/04/2025-17/04/2025
| Product Backlog Item | Assignee | Planned Effort [h] | Real Duration [h] | Status |
|---|---|---|---|---|
| Stress simulation | R | 6 | 10 | Completed outside sprint |
| Expected operation cost | T | 3 | 3 | Done |
| SolidWorks model | R, O | 4 | 6 | Done |
3.11.6 Sprint 6 17/04/2025–24/04/2025
Easter break — no tasks assigned.
3.11.7 Sprint 7 24/04/2025–01/05/2025
| Table 21: Sprint 7 |
|---|
| Product Backlog Item | Assignee | Planned Effort [h] | Real Duration [h] | Status |
|---|---|---|---|---|
| Prototype V1 Assembly | T, O, R | 5 | 5 | Done |
| User Interaction Testing (Round 1) | K, P | 4 | 4 | Done |
| Chapter 8: Economic Viability | M | 3 | 3 | Done |
| Sprint 7 Report | P | 0.5 | 0.5 | Done |
| 3D model video | O,P | 3 | 5 | Completed outside sprint |
3.11.8 Sprint 8 01/05/2025–08/05/2025
Student break — no tasks assigned.
3.11.9 Sprint 9 08/05/2025–15/05/2025
| Table 22: Sprint 9 |
|---|
| Product Backlog Item | Assignee | Planned Effort [h] | Real Duration [h] | Status |
|---|---|---|---|---|
| Feedback Evaluation | K, T | 2 | 2 | Done |
| Chapter 9: Risk Analysis | M, R | 3 | 4 | Done |
| Improvements on App UI | O, P | 3 | 3 | Done |
| Chapter 10: Final Considerations | M | 2 | 2 | Done |
| Sprint 9 Report | P | 0.5 | 0.5 | Done |
3.11.10 Sprint 10 15/05/2025–22/05/2025
| Table 23: Sprint 10 |
|---|
| Product Backlog Item | Assignee | Planned Effort [h] | Real Duration [h] | Status |
|---|---|---|---|---|
| Final Prototype Assembly | T, O, K | 6 | 6 | Done |
| Final Report Draft | M, P, R,K | 4 | 4 | Done |
| Poster for Final Presentation | R, K | 2 | 2 | Done |
| Sprint 10 Report | P | 0.5 | 0.5 | Done |
3.11.11 Sprint 11 22/05/2025–29/05/2025
| Table 24: Sprint 11 | ||||
|---|---|---|---|---|
| Product Backlog Item | Assignee | Planned Effort [h] | Real Duration [h] | Status |
| Remaining of Chapter 4 | k | 2 | 2 | Done |
| Redo video | O | 3 | 3 | Done |
| Update the wiki site about the sprints | P | 1.5 | 1.5 | Done |
3.11.12 Sprint 12 29/05/2025–05/06/2025
| Table 25: Sprint 12 | ||||
|---|---|---|---|---|
| Product Backlog Item | Assignee | Planned Effort [h] | Real Duration [h] | Status |
| AI Check of PAPER | K | 1.5 | 1.5 | Done |
| 4.2 Design | R, M, P | 2 | 2 | Done |
| 5.1 Assembly | M, T | 4 | - | Completed outside sprint |
| 5.2 Tests & Result | P | 3 | - | Completed outside sprint |
| 6. Conclusion | K | 2 | 2 | Done |
| 6.2 Personal Outcomes | All | 1.5 | 1.5 | Done |
| 6.3 Future Development | K | 2 | 2 | Done |
| Project Management Chapter | P, K, O | 3 | 1.5 | Completed outside sprint |
As for the sprint burndown charts, the team is using the work item count graph as a visualisation, as the time spent on tasks was not recorded in Jira. The scheduled task time often coud not be predifined , so the team decided not to visualize it in the Jira account. The Bibolink team is aware of how the sprint burndown chart should look like and what it means , however for now we just illustrate it on a sprint work ithem count graph.
In the image it is visible that there is an unfinished task in this sprint. The time to completing the tasks is not accurate, because we had a team meeting on a tuesday where we recorded in Jira the finished tasks. In the graph you can see the drop, on this day.
3.11.13 Sprint 13 05/06/2025–12/06/2025
| Table 26: Sprint 13 | ||||
|---|---|---|---|---|
| Product Backlog Item | Assignee | Planned Effort [h] | Real Duration [h] | Status |
| Prototype building | M,T,P | 5 | 5 | Done |
| uploading the paper | All | 2 | 2 | Done |
| uploading the leaflet | O | 1 | 1 | Done |
| finish the manual | O | 2 | 2 | Done |
| 5.2 Tests & result | M, T | 3 | 3 | Done |
| coding program for the prototype | M | 4 | 10 | Completed outside sprint |
3.11.14 Sprint 14 12/06/2025–19/06/2025
| Table 27: Sprint 14 | ||||
|---|---|---|---|---|
| Product Backlog Item | Assignee | Planned Effort [h] | Real Duration [h] | Status |
| Prototype outer case | P | 4 | 8 | Done |
| Updating report, deliverables | All | 10 | 6 | Done |
| final presentation | All | 3 | 3 | Done |
Although the time planned for tasks has changed, overall it came out the same. See in the Sprint Metrics Overview
3.12 Sprint evaluations
Table include the summary of all the sprint retrospectives, including any actions implemented as part of the team’s continuous improvement strategy.
To evaluate every sprint, the team discussed a positive and negative point for every sprint.
| Sprint | Positive | Negative | Start doing | Stop doing |
|---|---|---|---|---|
| 1 | Everyone is aligned on the direction of the project. | The list of components and materials is progressing slowly, an additional comparison study is required | Start to find a good channel for communication, and brainstorming | Stop finishing tasks last time (time for feedback from team members) |
| 2 | Split up the tasks well and got a lot of tasks done. | Need to figure out Jira. Feedback from the teachers: Dispensing mechanism is too complicated. | Start assigning Jira tasks with clear responsibilities | Don't let technical feedback pile up. |
| 3 | The pending wiki work has been caught up. | People were on vacation so tasks got pushed back. | Start having better communication | Stop assuming availability without checking |
| 4 | The Interim report and presentation was finished on time | It took more time than estimated | Stop scheduling tasks at the last minute (meetings, work tasks) | Stop underestimating time for preparation |
| 5 | Task distribution was well managed | 1 Incomplete work item: the stress simulation was more complex than expected | Start to be more flexible with the task distribution | Stop postponing complex tasks |
| 6 | Easter break | — | ||
| 7 | Ethics presentation was done in time and stress simulation was finished | Power outage on Monday, 3D video is not complete | Start having contingency plans for critical tasks | Stop depending on single days for major progress |
| 8 | Student week | — | ||
| 9 | Great development regarding the Communication materials | Everyone needed to catch up with the workload after the student week | Start syncing task expectations after breaks | Stop scheduling high-load weeks after a pause |
| 10 | Task distribution was well managed, lot of tasks got done | Some missing parts of the prototype resulted delays | Start being aware for possible risks | Stop assuming all components will arrive on time |
| 11 | The backlog was refined, and wiki documentation was improved | Tasks were added late in the sprint, causing planning confusion | Lock the sprint scope earlier to improve planning accuracy | Avoid adding non-urgent items mid-sprint |
| 12 | Progress on the wiki and paper, most tasks completed on time | Some tasks remain in progress or not started becouse of change in priorities | Prioritize remaining technical tasks early in the sprint | Stop underestimating documentation workload |
| 13 | Wiki and othe deliverables were completed and all uploads finished on time | Many items were done to the deadlines | Start giving out clearer tasks | Stop leaving uploads and documentation for the last minute |
| 14 | Final presentation and prototype preparation started as planned | presentation needs some practice | Start daily checks, and meetings to ensure task progress | - |
Sprint Metrics Overview
Definitions:
- Planned Capacity: Sum of all planned effort (in hours) for every task in the sprint.
- Allocated Capacity: Sum of all actual time spent (in hours) on all tasks in the sprint.
- Planned Velocity: Sum of planned effort (in hours) for completed tasks only.
- Allocated Velocity: Sum of real duration (in hours) for completed tasks only.
| Sprint | Planned Capacity [h] | Allocated Capacity [h] | Planned Velocity [h] | Allocated Velocity [h] |
|---|---|---|---|---|
| Sprint 1 | 10.5 | 19 | 10.5 | 19 |
| Sprint 2 | 15 | 19 | 15 | 19 |
| Sprint 3 | 21 | 24 | 21 | 24 |
| Sprint 4 | 4 | 4 | 4 | 4 |
| Sprint 5 | 13 | 19 | 7 | 9 |
| Sprint 6 | - | - | - | - |
| Sprint 7 | 15.5 | 13.5 | 12.5 | 12.5 |
| Sprint 8 | - | - | - | - |
| Sprint 9 | 9.5 | 11.5 | 9.5 | 11.5 |
| Sprint 10 | 13.5 | 13.5 | 13.5 | 13.5 |
| Sprint 11 | 6.5 | 6.5 | 6.5 | 6.5 |
| Sprint 12 | 19 | 10.5 | 13.5 | 7.5 |
| Sprint 13 | 17 | 23 | 13 | 13 |
| Sprint 14 | 17 | 17 | 17 | 17 |
3.13 Summary
The BiboLink project uses a clear and flexible way of working. Agile methods are combined with standard project management tools to keep the work organised and the roles clear.\
Scope and Goals
The main goal is to design and build a working prototype of a public water dispenser. This machine gives clean water and lets people add supplements. A mobile app supports the system. The full scope includes design, testing, marketing, and ideas for long-term use. The work is divided into smaller steps with a clear structure. This makes it easier to stay on schedule and keep the overview.
Weekly Workflow and Planning
The team works in weekly sprints. At the start of the week, tasks are picked. At the end, the team checks what was done and what still needs work. Simple tools help follow the progress and keep track of time.
Roles and Responsibilities
Each person works on parts that match their skills. That way, different tasks like planning and building can move forward together. Everyone has a clear role and is responsible for their part.
Risks and Response
The team uses a 5×5 matrix to look at risks. These include things like damage to the machine, misuse, hacking, or delivery delays. For each risk, a response is prepared. Some are reduced, some passed on, some avoided, and others simply accepted.
Communication
Daily contact happens through WhatsApp or in person. Weekly sprint meetings are done with Microsoft Teams and tasks are tracked in Jira. Files and reports are shared through a shared wiki.
In conclusion, this kind of project management method made it easy to move forward. As a team, everyone contributed their knowledge to progress. Substantive communication worked best, but there were no major complications in moving forward. Except in a few cases, everyone completed their tasks on time and well. A possible improvement for the future would have been to devote more time to documenting the project, which required more time and follow-up than we initially thought. Overall, EPS was a great opportunity for learning and development. We learned to communicate assertively in a foreign language, to trust and respect each other's work and time.
4. Marketing Plan
4.1 Introduction
This chapter's objective is presenting the marketing strategy behind BiboLink and focuses on the products positioning in order to meet the needs of health-conscious citizens, city planning departments and institutions whose area of expertise is sustainability.
The chapter starts with a quick formulation on BiboLink's business idea, the identification of the core problem at hand and BiboLink's proposed solutions. After that, an introduction on the business model canvas is made, detailing key aspects such as the customer segmentation, the value proposition, and also BiboLink's channels and income streams.
The analysis proceeds with an in-depth look at the macro and micro factors that affect our solution through a PESTEL analysis as well as a competitor analysis.
Based on these insights, a SWOT analysis is done to evaluate internal strengths and weaknesses as well as potential external opportunities that might arise while taking into consideration, also, all possible threats.
Together, a basis of understanding is achieved regarding BiboLink and it can be said that BiboLink fits inside a growing niche market, placed in sustainable urban infrastructure and the way is can scale and engage it's possible customers.
4.2 Business Idea Formulation
A clear and growing demand has been noticed among athletes and active individuals for personalised health and hydration solutions. Meanwhile, there has been a growing market for products like fitness trackers, wearable devices, and even social platforms for athletes, that is rapidly expanding, and contributing to the competition inside the field.
However, even though there is a noticeable rise in technology, BiboLink's Team has noticed that proper hydration solutions in outdoor public spaces are still very limited. While in-building training environments often provide hydration machines with automatic dispensing of the optimal amount of supplements for athletes, the same kind of technology is not available outdoors, creating an opportunity for a new branch in the market to grow and for BiboLink to exploit.
Improper hydration has been a problem without a solution and athletes often do not have access to a proper means of hydration means whenever they are exercising outside, especially if such hydration has the capability to adapt in regards to their energy expenditure, effort and hydration status.
Bibolink is the perfect solution for a public hydration station system in this expanding market, creating hydration machines that suit every user's needs and desires.
The company is also aligned with sustainable practices and aims to implement sustainability along every part of the way.
Synthesising the content above, this business introduces hydration as a personalised service for everyone, a smarter way to be hydrated, promoting a better, healthier lifestyle by making it easier to exercise and remain performing as expected.
4.3 CANVAS Business Model
4.3.1 Customer Segments
BiboLink is creating real value for whoever wants to stay hydrated during times when they are active, be it in the city our while engaging in outdoor activities. The team's primary focus are the semi-professional athletes that even though are persistent, dedicated and motivated might not have enough depth of knowledge to properly hydrate and supplement when practising their sporty activities. The main goal is providing active people with the right kind of supplementation and help them be informed on their hydration to be able to help increasing their physical performance and aiding them in achieving their fitness goals in a safe effective manner. The priority is providing a solution that is not only easy to understand but also capable of aiding in anyone's exercising routines and increasing general quality of life among the population.
4.3.2 Value Propositions
BiboLink can provide an easily accessible machine to anyone who wants to use it, making sure of a consistent level of quality to every user. When using technology to differenciate the team's solution, a very personalized hydration can be offered to the client, making sure everyone can personalize their drinking water with vitamins, electrolytes and other kinds of supplements, aiding in performance, helping fight environmental conditions and even helping the person do the proper amount of exercise.
Inconsistencies of hydration are on of the key problems that the team is approaching, especially the non existence of filtered water in urban settings and, also, any kind of custom solution. This technology hopes to help promoting healthier and more sustainable lifestyles, making people's hydration a much more effortless endeavour.
4.3.3 Costumer Relationship
Customer relationship is founded on three key elements being the first a subscription model, the second an in-app customer support, and the third being a feedback and advice option.
Subscription Model
Users can use the mobile app to access benefits such as discounts on refills, exclusive insights on one's hydration, and usage tracking to ensure the best customer experience.
Customer Support
The app will allow for direct access to customer support, permitting users to report on issues regarding the app, creating assistance requests, and will also provide a user guide as well as a FAQ, ensuring quick and efficient problem solving.
Advice and Feedback
Users will be able to share their experience, rate BiboLink's Services and provide suggestions by using the app allowing for an improved experience.
By making these the pillars to the service, a seamless and user focused customer-company relationship is established, ensuring people's satisfaction, increased engagement and also a constant reliable source of new users.
4.3.4 Channels
Customers are reached through different paths to make sure everyone gets to know the system.
Hydration stations can be placed everywhere from parks to outdoor sports areas and gyms where people need convenient access to supplements and drinking water. The machines allow users to get bottle refills, to choose supplements, get information and as a consequence to stay properly hydrated.
The app connects users to the ecosystem making the experience more seamless. Through their phones, users are able to control the machines installed around their cities, selecting the amount of water they desire, getting adjusted supplement quantities and to activate the machine without touching it. Customers will also be able to manage their BiboLink subscription, get tips, receive support, and track their intake.
Relationships with city councils and sports clubs and gyms can be made allowing for a higher reach to newer customers. Working closely with key individuals and organisations, as well as local authorities, BiboLink can guarantee the best placement for its hydration stations, promoting better habits among populations.
Through these paths, remaining hydrated will be very simple and accessible.
4.3.5 Revenue Streams
Revenue is generated through different sources of income aiming to keep the service accessible and also sustainable. Users can choose a monthly or yearly subscription and with it obtain unlimited refills and, along the year, discounts on the amount of supplements they can get. Users can also pay per use if they are not subscribed to the service.
Governmental agencies can also fund BiboLink and the infrastructure needed to implement it around cities and public spaces, again, widening the amount of audience reached by this solution. Moreover, sponsorships from health, fitness organisations and organisations focused on making the world more sustainable can further help cement BiboLink in the community and gathering the funding needed to implement it and reach wide audiences.
4.3.6 Key Activities
BiboLink's key activities focus on allowing people to hydrate more effortlessly. Custom software (application) and hardware is designed and developed, ensuring a very high efficiency without neglecting user friendliness.
To make sure a great user experience is provided to every user, the machines should be refilled and maintained in a timely fashion, guaranteeing proper hygiene and a high stock of products inside every BiboLink. People's awareness towards the brand can also be amplified through marketing campaigns.
4.3.7 Key Resources
To make it all work, the right resources are needed and, as such, the creation of manufacturing facilities is essential for the production of high-quality, durable hydration stations, able to withstand hard conditions. The project will also depend on trustable suppliers for supplements to be able to have a reliable source of vitamins and other additives.
The developers make sure that the machine works in perfect sync with the app and that the user experience is constantly upgraded.
Concluding, the maintenance staff is also very crucial for maintaining the stations clean and refilled and to make sure that the mechanical components are periodically checked to prevent malfunctions. Without regular servicing, BiboLink would probably have more malfunctions, resulting in poor service quality.
4.3.8 Key Partners
To provide an efficient service at a large scale, BiboLink relies on key partners to expand on it's capabilities. These partnerships can do services like resupplying, hardware maintenance, logistics and also marketing and placement of machines.
Key partners might be city councils and governments which will help place hydration stations everywhere and reach bigger audiences.
Key suppliers may be:
- Supplement manufacturers (that provide products to add to water)
- Hardware suppliers
- Payment platforms
- Maintenance & Logistics companies
The main activities performed by partners can be:
- Manufacturing and logistics
- Servicing and maintenance
- Marketing and Public Relationships
4.3.9 Cost Structure
Fixed costs:
- Hardware for research and development and prototyping
- Software Development
Variable costs:
- Supplements
- Maintenance
- System costs related to pay per use
4.4 Market Analysis
4.4.1 Macro-environment
4.4.1.1 PESTEL Analysis
1. Political
- Government Support & Smart City Programs: Municipalities - like in Porto [The Portugal News, 2019] - are increasingly investing in smart infrastructure and public health solutions. BiboLink fits into these strategies and could benefit from government funding or partnerships.
- Health Policy Alignment: National and local health policies that promote hydration and active lifestyles support the installation of public water dispensers.
- Regulation of Infrastructure: Permits must be obtained and local safety and hygiene regulations as well as law must be followed, influencing implementation process.
2. Economic
- Public funding and affordability: BiboLink’s pricing must align with public budgets and funding may be obtained from cities, health departments and sponsors.
- Economic pressure: Budget cuts during inflation and financial crises can remove incentives on funding non-essential infrastructure in cities, making it hard to install machines.
- Long-term savings: BiboLink cen help the world become more sustainable by stopping some plastic from being used whenever a machine is present.
3. Social
- Health awareness: Bibolink aims at promoting a healthier lifestyle by helping people hydrate properly and also have a proper suplement intake. By also making it easier to use, can also remove any kind of friction in using it.
- Environmental awareness: Bibolink can help people be aware of the trash they generate and also incentivise people in reducing it, by being a sustainable alternative to what already exists.
- Usability and inclusiveness: Bibolink is made minding intuitiveness, making sure everyone can easily use it.
4. Technological
- Smart Features & IoT: BiboLink is a connected system, that is accessible through an app and also tailored to every customer.
- Renewable energy: The use of solar power is a way to promote sustainability and also reducing the impacts of Bibolink.
- Data and personalisation: The app allows every user to have a custom experience by using the user's data.
5. Environmental
- Waste reduction: Reducing the amount of plastic that is only used once by promoting reuse and recycling of existing water bottles can help a lot towards a less wasteful world.
- CO₂ savings: Using renewable energy and sustainable materials can contribute to lower CO₂ emissions.
- LCA-Based optimization: a conducted Life Cycle Assessment (LCA) can help understand the machine's impacts and lifetime and help reduce its impact.
6. Legal
- Drinking water regulations: Europen laws must be followed in order to make the machine pass every regulation.
- Data Protection (GDPR): Whenever user data is collected through the app, it must be done so following applicable law.
- Product Safety & Certification: All components must be certified for use in a machine like Bibolink.
4.4.2 Micro-environment
4.4.2.1 Customer Segment Analysis
BiboLink operates in a niche that intersects public health, urban infrastructure, and smart sustainability.
To scale successfully, it's essential to understand the different target audiences and how BiboLink creates value for each of them.
- city authorities and councils
One of the primary customer groups of the technology are municipalities and city authorities. Cities are investing in a lot more infrastructure to make cities a lot more sustainable. Things like reducing plastic waste, promoting healthier habits among the public and implementing technologies that greatly improve quality of life and commodity while making people's behaviours and such infrastructure more eco-friendly have been of the upmost priority. As such Bibolink is a clear solution for all those concerns when it comes to hydration. For administrations, BiboLink can be both a public health service and also a symbol of progress and sustainability.
- outdoor sports facilities and fitness communities
A different segment of the population includes outdoor sports facilities and fitness communities. Fitness places require options of hydration that are easily accessible and hygienic while also being easy to use to promote healthy lifestyles and a more sustainable behaviour. Bibolink can be a sustainable solution that helps people be better hydrated and achieve their fitness goals.
- Event organizers and educational institutions
Event organisers and educational institutions like festivals, universities and public schools are searching for easily installable and scalable hydration solutions that can attend to large crowds without generating a lot of waste. BiboLink’s mobile or semi-permanent installation allows easy integration into any kind of location. It supports responsible water use and promotes environmental education and awareness among the communities.
- Corporate sector
When it comes to the corporate sector, companies can show their employees that they care about their health by implementing BiboLink in their workplace. Also, corporations might also be interested in investing in BiboLink as a company and as technology.
- Sponsorship partners and eco friendly brands
These entities can form another strategic customer group and they very often look for impactful projects among the public to associate their brand with and by co-branding BiboLink stations, they can obtain a lot more visibility. The data collected from users and also impact metrics offer measurable proof of their engagement.
Finally, BiboLink can serve everyone exercising in a public space that needs convenient access to a potable watersource.
People can also benefit from it's sustainable ease of use.
By understanding and addressing the needs of each of these segments, BiboLink positions itself not just as a product, but as a meaningful contribution to healthier, smarter, and more sustainable urban life.
4.5 SWOT Analysis
Strengths
- Innovative concept: Combines hydration, personalization, and smart tech in public outdoor spaces – a unique positioning in the market.
- Sustainability-driven: Promotes refill culture and reduces single-use plastics, aligning with global environmental goals (e.g., SDGs).
- Smart integration: Offers app-based user control, tracking, and supplement customization.
- Modular design: Easy maintenance and scalability across urban environments.
- Hybrid energy system: Solar-powered operation with grid fallback enhances eco-efficiency and independence.
- Expansion into other markets: Potential to scale into corporate campuses, schools, festivals, and tourist areas.
- Data-driven value: Usage tracking can inform city planning and open doors for additional smart services.
Weaknesses
- Initial costs can be high when it comes to implementing the technology: May cause friction when trying to get small municipalities and companies onboard.
- Dependency on regulatory bodies: permits, approvals and partnerships are required.
- Complexity on repairs: Regularly refilling, cleaning and servicing are required for each station to guarantee that it operates properly and reliably.
- Need for user education: Some users might have difficulty in using Bibolink.
Opportunities
- Growing healthy habits: Rising demand for wellness and hydration solutions is on the rise.
- Smart City investments: Global initiatives and funding for smart, green infrastructure create ideal market conditions.
- Sponsorship potential: Entities that are health and sports related are seeking companies to associate themselves with.
Threats
- Growing competition: Other providers may start rolling out features similar to Bibolink's.
- Technical malfunctions: Any problem regarding the functioning of the machine may generate distrust and a bad image with potential clients or actual adopters of the solution.
- Weather vulnerability: If not properly conceived, nature can make the machine inoperable.
- Data privacy problems: Personal data collection should follow all applicable law and also be extremely ethical.
- Economic barriers: Budget cuts and economic budget allocation could present themselves as barriers to the adoption or implementation of Bibolink.
4.6 Strategy
4.6.1 Strategic Objectives
To keep the project smart and concrete, objectives are grouped by the three needs Bibolink must engage: hydration users, location partners, brand sponsors and geographic expansion goals. All targets are specific, measurable, achievableand relevant.
For hydration users:
- Reach 10000 unique users with mobile app registrations in first year. At least 30% of them should complete 5 or more refills.
- Achieve an average of 60 refills a day across the most important stations within 9 months.
- At least 25% of refills should include an added supplement in first 1 year.
For location partners:
- Deploy BiboLink dispensers in more than 10 places across the city in first year.
- Each site to avarage more than 1500 liters dispensed by first 6 months.
- Keep the renewal rate of partner contracts by at least 85% after one year of cooperation
For sponsors:
- To secure 3 beverage brands as a sponsors by the end of the first year.
- Make at least two co-branding campaigns with sponsors in first year.
Expansion objectives:
- Expand to to at least 4 cities in next 3 years.
- Scale up to 150 dispensers by the end of third year.
These measurable objectives provide clear milestones to guide marketing, operations and business development while ensuring that BiboLink's impact on plastic reduction is continuously demostrated.
4.6.2 Segmentation and Targeting
Bibolink serves mainly three audiences. A clear segmentation allows marketing resources to be focused on those segments which are most likely to adopt and fund the service.
Hydration Users: For hydration users there is a focus at people in age range from 15 to 45 years. Their lifestyle most often is fitness-minded and they are environmentally aware. Most of them are frequent mobile app users so there is the highest probability for them to pay contactlessly and follow brands on social medias like TikTok or Instagram. People can be reached or activated through short-form ads on social media or being challenged by the fitness influencers.
Location Partners: They pay a lot of attention to searching and implementing eco-tech solutions. Thanks to this product they can differentiate venue and cut single-use plastic. They can be reached by direct B2B sales team or some case study webinars.
Brands: Sponsors like beverage, supplements brands or city councils are probably companies with CSR budget in between 50 to 250 thousand Euros. They seek digital sampling activations and need ESG metrics for reports. They can be reached through Linkedin ABM ads or industry presses.
Targeting:
1. Primary target - Daily hydration achievers so young and active people in age range 18-35. Outside activities lovers and city inhabitants. They usually carry a reusable water and are really easy adopters of health-tech solutions.
2. Secondary target - Site hosts focused on ESG. They focus on reduction of plastic waste. Mostly a facilities or sustainability managers at organisations with net-zero or WELL building commitments.
3. Sponsorship target - Brands wanting zero-waste sampling and first-party consumer insights. They can offer limited-edition electrolyte or vitamin tablets.
Segmentation and targeting guide Bibolink's marketing-mix ensuring each message resonates with the specific drivers of adoption, retention and sponsorship investment.
4.6.3 Positioning
Bibolink is positioned as the end-to-end, IoT-enabled hydration machine that lets people refill with precision dosed water. It helps to eliminate single-use plastic bottles and fulfil sustainability targets.
Key elements of Bibolink's positioning:
Precision dose dispensing - Users choose an exact volume and an electrolyte or vitamin tablet with the app. Smart valve and flow-sensor deliver it with very high accuracy.
Data driven eco impact - Every dispense records plastic bottles saved and CO2 emission avoided. Host dashboards and public screens visualize the running total.
Zero-waste sampling channel - Brands can sponsor a flavour of the month or a week tablet. Users opt in once and receive timed doses without cans or any micro-plastics.
Value proposition: Bibolink turns every sip into a health gain for the user and sustainability win for the venue. It is backed by the real time data and touchless digital engagement.
4.6.4 Marketing-Mix
1. Product It is a smart IoT dispenser connected to a cloud platform and mobile app. It doses an exact volume and optionally users can add supplement tablets. Users connect with the app locate the refill stations and to use the machines. This solution differentiates BiboLink from passive coolers and sugary vending machines by turning water into healthy and rich in supplements drink.
2. Price Users get possibility to refill his water bottle for free or to pay almost not visible price for the tablet to make the water rich in nutrients. Water and localization will be funded by the city councill and the sponsors to promote their environmental contribution.
3. Place the machines will be placed in the public spaces in the city like parks running places near the beach or near the metro stations. This way it targets high-footfall locations where single-use bottles are impractical and wasteful.
4. Promotion Mix of digital engagement and real-world demos shows the product in action, leverages sustainability narratives and drives viral growth in sedentary and active lifestyle segments. Thats why BiboLink wants promote it's brand through influencers in social media or by campaigns in real life.
By those examples BiboLink position itself as the go-to smart alternative to bottled water for both venues and customers.
4.6.5 Brand
Bibolink combines Bibo from Latin : “I drink” with “Link” which is expressing connection. The wordmark therefore encapsulates our mission which is linking people, places and hydration data through every drink. The purpose of the work reminds the team that every refilled bottle strengthens a network o healthy habits and reduced plastic waste. Logo was created as the two inter locking water drops which form a subtle B letter suggesting both flow and connection. The colors were chosen to immitate water and nature. Those choicesposition the brand as the trusted, tech-forward company that turns ordinary water breaks into healthy lifestyle.
4.7 Marketing Programmmes
4.7.1 Programmes
To make Bibolink known to the public and attract users, a mix of activities will be used to promote both the brand and the idea of smart, personalized hydration. The focus is on reaching active, health-minded people in places where they already care about fitness, wellness or sustainability.
Hydration awareness in the real world
Bibolink will be placed in spots where people care about health. This includes sports clubs, universities and events. The goal is to let people try it. A small stand will give free samples. Users can choose a flavor and test the machine. They can leave feedback with a short form or sticker wall. This gives a quick way to understand what Bibolink does.
Online presence and social engagement
Social media will show how Bibolink fits into daily life. Videos and photos will show real moments. Like after the gym or during study breaks. There will be short challenges such as “hydrate for 7 days” with small rewards. Google Ads will help by showing Bibolink to people searching for health or sport drinks.
Working together with the community
Gyms and sport clubs can get a Bibolink machine for free. In return they share it with visitors. Posters or stories on social media help with this. Student groups focused on fitness or health can also use it during events. This helps people see Bibolink as part of normal routines.
By showing the product in real places and through real users, Bibolink becomes more than a new machine. It becomes part of daily healthy habits.
4.7.2 Budget
To get Bibolink into the market without spending too much, the focus is on simple and clear promotion. The plan is made for people who care about health and can be found in gyms, universities and busy public places.
No big campaigns are needed. A few posters and flyers will be printed and placed at useful spots. These are gyms, sports fields and events about health. Each print will have a QR code that links to the Bibolink website.
Online ads will also be used. Social media is a good way to show what Bibolink is and how it works. Platforms like Instagram and TikTok are chosen because the target group uses them the most.
The prices are based on average offers from suppliers and ad platforms in Portugal.
| Expense | Quantity | Price (€) |
|---|---|---|
| Flyer(A5) | 600 | 30 |
| Leaflets (A4) | 150 | 135 |
| Posters (A3) | 25 | 75 |
| Social Media Ads | - | 3000 |
| Total | 3240 |
This budget provides enough material to support local promotion, while online ads ensure that Bibolink also reaches people digitally. Together, these efforts aim to build awareness and generate interest in the product throughout the year.
4.7.3 Control
To make sure the marketing activities for Bibolink are working well, a clear follow-up plan will be used. This plan helps track what goes well, what needs to change, and where improvements can be made. It focuses on staying in touch with users, learning from results, and adjusting the strategy when needed.
Listening to users
Feedback helps to see what works and what can be better. People who try Bibolink at a gym or event can share what they think. Short surveys will be used online and through social media. A suggestion or complaint will be looked at and used to improve things. This helps make the product clearer and more useful.
Adapting the plan
Not every campaign will work the same. That’s why Bibolink will look at the results regularly. If an Instagram ad does not get much attention, it might be changed or stopped. If a specific event brings in many new users, that strategy can be used again. This flexible approach helps Bibolink stay efficient and focused on what really works.
Tracking impact
Over time, it helps to see how Bibolink is used. This includes how often the dispenser is used and which supplements or flavors are chosen most. These results show what people like and help with future decisions. These kinds of numbers help to see the bigger picture. They will be shared internally and maybe also used in future marketing to show Bibolink’s value and growth.
This way, the marketing plan doesn’t stand still. It keeps moving along with feedback, results, and real-world use.
4.8 Summary
This chapter shows how Bibolink is promoted. The goal is to reach people who care about health and movement. That is done through real-world testing and online visibility. Hydration stations are placed at gyms, universities and public events. There, people can test the machine and try supplements. Online, Bibolink is shown with short videos and small challenges. Platforms like Instagram and TikTok are used to show the product in daily life. The budget is simple. Posters and flyers are printed in small amounts. Social media ads run for a full year. These actions help share the product without creating waste. Feedback is collected through forms and used to make improvements. The number of refills and favorite supplements is tracked. This shows what works and what should change.
With this plan, Bibolink stays active and useful. The product grows step by step and becomes part of everyday habits.
5. Ecological Efficiency Measures for Sustainability
Sustainability is very widely used as a pressing term for today's world. It is used by organizations, entrepreneurs and politicians in various contexts. This chapter is about measures that minimize the ecological footprint. These provide a good overview of important points of sustainable development and eco-efficiency. Measures to increase eco-efficiency are particularly important in order to understand ecological responsibility and resource efficiency.
5.1 Introduction
Sustainability plays a key role in solving major environmental and social problems. Many governments, companies and people are now expected to act in ways that protect nature and support long-term well-being. This part explains how BiboLink was created with these goals in mind. The focus is on making the product eco-friendly, useful in public spaces and helpful for people’s health.
Over the years, the world has faced serious problems caused by how natural resources were used. Pollution, climate change and damage to ecosystems are now clear issues. Sustainable engineering looks for better ways to build solutions that protect the planet and still work for society and the economy. The aim is to meet today’s needs without hurting the future.
To support this, the United Nations made 17 Sustainable Development Goals (SDGs). These goals are a global guide to building a better world. BiboLink supports several of these goals and fits into the idea of a smart, sustainable city [United Nations, 2024]
• SDG 3 – Good Health and Well-being
The dispenser helps people stay healthy by giving clean water with added supplements. It supports hydration and recovery after exercise.
• SDG 6 – Clean Water and Sanitation
BiboLink gives free access to safe drinking water in outdoor places. This makes it easier for people to drink enough water during the day.
• SDG 9 – Industry, Innovation and Infrastructure
By using sensors and app control, BiboLink brings new technology to public water systems. It connects health, innovation and infrastructure.
• SDG 11 – Sustainable Cities and Communities
The machine works with data to help improve city planning. This supports smart and livable cities where health and sustainability are priorities.
• SDG 12 – Responsible Consumption and Production
BiboLink encourages people to refill their own bottles instead of buying single-use plastic. This helps cut down on waste.
• SDG 13 – Climate Action
The station runs on solar power and uses less energy. It also helps reduce plastic waste, which supports better care for the environment.
These goals are used as a guide in the development of BiboLink. The next sections explain more about how the system supports sustainability through environmental, economic and social aspects.
5.2 Environmental
An important point of sustainability is also the environmental impact of products. The consumption of natural resources or the emission of greenhouse gases have a major impact on nature and its pollution. When developing and using a product, it is therefore important to minimise the negative effects.
Since BiboLink aims to develop a functional and environmentally friendly drinking station, it tries to use as few materials as possible that are also recyclable. Not only during production and installation, but also during daily use, attention is paid to minimum energy consumption.
Solar panels help reduce emissions by useing renewable energy and also reduces strain on the public power grid. Another way Bibolink can reduce impacts is by optimising it's transports and maintenance logistics, further reducing its implications on the environment.
In summary, BiboLink offers a modern solution for public hydration that simultaneously reduces waste and supports recycling of the resources used.
5.3 Economical
The economical aspect of sustainability is dedicated to the use of resources with regard to efficiency. It is intended to reduce the environmental impact and also guarantee that the system is designed for long-term economic efficiency.
For BiboLink, this means creating a hydration system that is environmentally friendly on the one hand, but is also economically sustainable for production and operation. This goal is achieved through the use of durable and recyclable materials, but also through energy-efficient components, which helps to reduce costs both in the short term and in the long term.
Service costs are minimized by the modular design, which at the same time enables easy maintenance. In addition, the use of renewable energy sources in the form of solar panels will further reduce operating costs over time.
Bibolink has a well structured business model providing the possibility of using a subscription service or using it just once with a single time payment. This guarantees enough income and makes the service more flexible and approachable to the customer.
By easing the access to public water among the population it will also help reduce environmental impacts. The sustainability aspect also justifies the price of the solution while using it.
BiboLink was thought for a long term and easy kind of use while it maintains its friendliness towards the environment. By combining ecological goals and economic implementation, BiboLink is a long-term system that also supports the needs of future generations.
5.4 Social
The social aspect of sustainability is enormously important for the overall development of a project or product. The focus is on how projects have a direct or indirect impact on people and how they can result in long-term benefits for society.
Social sustainability takes into consideration health and population well being, education and quality of life for everyone. Social integrity is also very important for every product that comes to market.
BiboLink drinking stations can be a meeting place for sports oriented people to meet and socialize.
In this way, the project also contributes to informal education and can help to exchange knowledge among each other. Since the system can be used regardless of age, social class or ability, BiboLink is a place that is equal for everyone and where everyone can benefit from the service.
This ensures access to clean drinking water and underlines that water is not a luxury, but a common standard.
5.5 Life Cycle Analysis
5.5.1 Introduction
Life Cycle Assessment (LCA) 12 is a standardized method for evaluating the environmental impact of a product or service throughout its entire life cycle. It helps to identify and quantify the use of energy, materials, and emissions at each stage of the product’s life – from raw material extraction and manufacturing to use and disposal. An LCA gives you a better idea of where in the process you can adjust things to work more sustainably and reduce the impact on the environment.
BiboLink is a smart hydration station for outdoor use. It offers free hydration and the option to add supplements to your own personalized needs. Since environmental sustainability is a core value of the BiboLink project, a Life Cycle Assessment has been conducted. This assessment evaluates the environmental impact of BiboLink throughout its entire life cycle—from material extraction to disposal. The aim is to identify areas for improvement and make informed design decisions to reduce the product’s ecological footprint.
5.5.2 Goal and Scope
The Goal and Scope phase of a Life Cycle Assessment defines the purpose of the study and sets the framework for what will be included in the analysis. It is a critical step because it determines how meaningful and accurate the final results will be.
For BiboLink, this phase ensures that the LCA focuses on the most relevant environmental aspects of the product and helps identify where improvements will have the greatest impact.
The main goal of this LCA is to understand the environmental performance of one BiboLink station over a period of 10 years. The results will guide design improvements and support communication with partners such as cities, sponsors, and stakeholders.
The functional unit chosen for this study is one fully operational BiboLink unit, installed and used daily in a public urban environment for ten years.
The system boundaries are defined as 'cradle to grave', including raw material extraction, production, transport, usage, maintenance, and end-of-life treatment. However, software development and social aspects are excluded, as well as detailed processes such as material pre-refinement.
5.5.3 Life Cycle Inventory (LCI)
The BiboLink is made up of different types of materials and components, each with their own function and impact on the environment:
- Structural Frame:
The frame is made of stainless steel, mainly because of its long lifetime and resistance to bad weather in the outdoor environments. The shell of the machine is a large part of the weight. It also contributes a large amount to the energy requirement during production.
- Supplement System:
Supplement system: The system contains refillable tubes for the supplements that are made of food-safe plastic and a dosing mechanism. These parts are replaced more often than the housing. This ensures a consistent material flow during the use of the BiboLink.
- Electronics:
The system has an ESP32 microcontroller, display, solenoid valves and communication interfaces like Bluetooth/Wi-Fi. There are also sensors like flow, IR and temperature that ensure the BiboLink machine functions well. All components are selected for light weight but high material complexity.
- Energy System:
For the energy system a hybrid setup was chosen, consisting of a 60×60 cm solar panel and a mains connection. The energy consumption of the BiboLink machine is relatively low, but for sustainable reasons and because the efficiency in the long term depends on the climate and the users, a solar panel was chosen.
- Logistics:
By transporting the refill supplies, the materials and components, there is a continuous lifecycle. Maintenance operations (e.g., cartridge delivery, filter replacement) introduce recurring emissions.
Quantities of materials, energy consumption during manufacturing, average usage patterns, and maintenance intervals are all taken into account to create a realistic material and energy profile.
5.5.4 Life Cycle Impact Assessment (LCIA)
The Impact Assessment phase evaluates how the material and energy flows identified in the inventory translate into actual environmental effects. For BiboLink, this means understanding which stages and components contribute most to emissions, energy use, and resource consumption.
- Climate Impact:
CO₂ equivalent emissions are something to consider. The production of stainless steel and the electronics used produce CO₂ emissions. Although the use of the BiboLink machine has a relatively low CO₂ emission, the contribution of transport and regular maintenance should not be forgotten.
- Energy Use:
When looking at energy use, the battery, control electronics and occasional power failures still consume power. Despite the solar energy that is generated, you are never completely dependent. Most power is consumed when the machine is used a lot, for example on warm days and especially during the day and the lowest power during general operation when not in use.
- Resource Depletion:
Use of raw materials: The materials used in the production of BiboLink such as copper, lithium (which is in the battery) and other rare earth metals which are in the electronics contribute to the finite recovery of resources. By making an efficient design unnecessary replacements are prevented in the future.
- Water Usage and Pollution:
Water is used primarily during material processing stages (e.g., steel production). In regular operation, BiboLink only distributes filtered municipal water, so no direct water consumption or contamination occurs during use.
- Waste and the End-of-Life:
Returning plastic waste such as the filter housings and cartridges creates environmental emissions. End-of-life recyclability is high for metals but more limited for electronics and composites. Design-for-disassembly helps enable proper sorting and recycling.
5.5.5 Interpretation & Conclusion
The LCA shows that BiboLink performs well in several key areas of environmental impact. The system is built for long-term use, with a durable stainless steel frame and low operational energy consumption, supported by solar power. These aspects contribute positively to its overall sustainability.
While most environmental impact occurs during production, especially from materials like steel and electronics, this is balanced by BiboLink’s long service life and minimal daily energy use. Its modular design supports easy maintenance and extends the product’s lifespan, reducing the need for replacements.
Recurring elements like filters and supplement cartridges contribute to waste, but their impact is limited compared to the system’s overall benefits.
Doing this analysis helped us make BiboLink more sustainable. We learned where the system works well and where we can still improve. It also showed us how to make a product that is useful for people and better for the planet.
5.6 Summary
This chapter outlined the key sustainability aspects of BiboLink, focusing on environmental, economic, and social impact. The analysis confirmed that BiboLink supports eco-efficiency by reducing plastic waste, using recyclable materials, and operating with solar power.
Based on these insights, the team selected stainless steel for its durability and recyclability, a solar-powered hybrid energy system to reduce emissions, and a modular design to allow easy maintenance and long-term use.
The final concept includes:
- Smart supplement dispensing with refillable cartridges
- App-based control for energy efficiency and reduced hardware
- Inclusive design for public accessibility.
After making these decisions, BiboLink meets the objectives for sustainable development and is it functional and user-friendly.
6. Ethical and Deontological Concerns
6.1 Introduction
This chapter will show the ethical and deontological concerns that were analyzed during the development of the BiboLink smart hydration system.
Engineers carry the responsibility to make something functional and innovative, ensuring safety and people welfare measures are implemented and also that every kind of environmental and regulatory standard is met.
The chapter is structured into the following key aspects:
It starts by approaching engineering ethics and showing how it guided the design and decision-making behind the creation of Bibolink.
It then explores sales and marketing ethics, highlighting how the technology is presented to the masses in an honest and socially responsible strategy.
The part on environment ethics checks how sustainability and eco-responsible measures are embedded into the entire Bibolink's lifecycle.
The importance of compliance and liability is also discussed detailing regulations and safety regulation law behind the development of such a technology.
Ethics must always be taken into consideration when developing technical solutions with business potential.
6.2 Engineering Ethics
Below are the key ethical principles relevant to our work and how they have been applied throughout the development of the project:
- Engineers shall be guided in all their relations by the highest standards of honesty and integrity.
We have maintained high standards of honesty and integrity in all internal and external communications. Which consist of transparent project goals and understanding of any technical limitations. Everyone is allowed to talk freely about the issues that might be damaging to the the project.
- Engineers shall at all times strive to serve the public interest.
The public good is a central goal of our project. Bibolink provides users with clean and accessible water which has direct influence in public health. The focus is put on safety, usability and affordability, that is why the communities for which the BiboLink is made, benefits the most.
- Engineers shall hold paramount the safety, health, and welfare of the public.
We have prioritized the health, safety, and welfare of the public in all stages of the project. Since the device is intended to provide clean water, we have ensured that all components meet hygiene and safety standards. Proper filtration, testing, and quality control are integrated into the design to minimize risk to users.
- Engineers shall perform services only in the areas of their competence.
All team members have contributed within their areas of competence. Tasks such as filtering water, systems to control mechanical components and the design of mechanical components were done by people whose experience and knowledge were most suited to the task.
- Engineers shall not be affected in their functions by conflicts of interest.
The team has remained free from conflicting financial or external interests that might compromise the project’s goals. All decisions have been made with the best interest of users and ethical engineering standards in mind.
6.3 Sales and Marketing Ethics
When engineers are involved in promoting technical products like BiboLink, it is important that marketing and sales strategies remain aligned with professional and ethical standards. Engineering ethics also apply to how the product is portrayed to the customer and also how it is sold to the general public and communicated to its relevant partners. The following reasons detail on how engineering people can help seling the product ethically and also market it ethically, especially when it is a product with relevance in sustainability and social parameters.
1. Honesty and Accuracy in Communication:
Engineers must ensure that all claims made about a product's performance, sustainability, and features are accurate and supported by data. For BiboLink water machine it is for example solar energy usage, refill frequency and environmental benefits. Company that misleads the claims, lose the public trust and hurt its credibility.
[Manoj Kumar Kamila, Sahil Singh Jasrotia, 2023]
2. Transparency:
Transparency is about being honest towards the products limitations while also highlighting its finest capabilities. Regarding Bibolink it pretends that its users have the knowledge about filter lifespans and cleaning routines. Clear communication can guarantee that every stakeholder is properly informed.
[Alberto Aleo, Alice Alessandri Kristen Bell DeTienne, Brad Agle, 2022]
3. Avoiding Greenwashing:
Environmental information should be clearly explained and take proper data as a basis to sustain it. Saying BiboLink is nature friendly without explaining why and stating proper facts is not a proper way to justify it. (e.g., “BiboLink helps reduce the use of plastic by 300 bottles per month.”).
4. Respect for Stakeholders:
Marketing should be respect and include every potential user. Engineers must take into consideration long-term social value. For BiboLink it means that the product should work for different fitness levels, ages or accessibility needs.
5. Avoiding Exploitation of Technical Knowledge:
Engineers have much bigger understanding of complex systems than their customers. Using that knowledge to oversell or confuse is unethical. For BiboLink, this means communicating technology (like sensors, supplement dosage, or solar use) in a simple, clear way.
6. Compliance with Regulations:
Product marketing should follow laws and standards of product safety, data protection and health claims. For this project it should include all of the information about the supplements or user data in the application.
6.4 Environmental Ethics
Environmental ethics is about examining the moral responsibilities of humans towards the environment and all non-human entities. There are a lot of examples around the world showing how people can destruct environment for some resources not considering the fact how big harm they do.
The Kyoto Protocol & Paris Agreement
It is a global agreement to reduce greenhouse gas emissions and combat climate change. Encourages projects to minimize their carbon footprint (e.g., using energy-efficient technology).
[United Nations Framework Convention on Climate Change, 2015]
The EU Green Deal
Aims for climate neutrality by 2050. Promotes sustainable materials, circular economy, and eco-friendly innovation. BiboLink aligns with this by avoiding plastic, using recyclable materials, and reducing waste.
Clean Water & Drinking Water Standards (WHO, EU, US EPA)
Ensures public hydration projects provide safe and uncontaminated drinking water. Must follow filtration and water quality regulations [World Health Organization, 2025].
In response to these concerns, the Public Smart Water Dispenser project is committed to minimizing environmental impact through sustainable design and responsible resource use. The team prioritizes eco-friendly materials, such as stainless steel or other sustainable alternatives to reduce or eliminate completely the environmental impact associated with plastics. Additionally, the project incorporates energy-efficient components and ensures that the entire value chain, from material sourcing and manufacturing to distribution and maintenance—follows sustainable practices.
Components are designed for easy disassembly and repair, reducing the need for full replacement. Through two maintenance doors, components can be reached for maintenance or replacement.
Thinking of reduction of the wastes, dispenser is designed to be very durable and totally reusable. It's designed for long-term use and engineered to withstand outdoor conditions, reducing the need for replacements. When a unit becomes non-functional, it can be returned for repair. When a part of the dispensers is broken, it can be returned for repair and reusable components will be recycled or reused somewhere else. Thanks to this approach it follows the circular economy principles and also supports the project mission to promote sustainability while providing accessible and clean hydration in public spaces.
It was one of the main principles to integrate ethical environmental considerations into every stage of the project development. It proves that technology and sustainability can go hand in hand to benefit both people and the planet.
6.5 Liability
Product liability implies that designers, producers, and suppliers are legally liable if their products cause injury. They have a responsibility to ensure that their products are safe to use and do not pose any excessive dangers to humans or the environment.
Safety is the most important feature in water dispensing systems. Because it includes drinking water, electronics and interaction with humans, it must be clean, user-friendly and ethically responsible.
European Union created various directives and rules in terms of product responsibility and environment protection. To avoid product liability risks, some crucial guidelines has to be followed:
- Drinking Water Directive (EU), 2020/2184
This regulation shows specific standards for quality of drinking water in European Union. The water must be kept clean and free of contaminants. Bacteria, lead and other potentially dangerous compounds must be monitored on a regular basis.
- The General Product Safety Directive (2001/95/EC)
This general directive demands that all products on the market be safe to use, even if there are no explicit laws governing them. For our system, this includes a durable outer casing, weather resistance, and the avoidance of sharp edges or the risk of electric shock.
- Directive on Machinery (2006/42/EC)
The dispenser has motors and valves, among other moving components. This guideline ensures that mechanical faults or moving parts won't endanger users. If the system adds tablets automatically, that is also significant.
- The RoHS Directive (2011/65/EU)
Restricts the use of certain hazardous substances in electrical and electronic equipment;
- Low Voltage Directive (2014/35/EU)
Electrical equipment is covered by this regulation, which establishes safety standards for putting such goods on the EU market.
- Directive EMC (2014/30/EU)
Electronic components used in the system are susceptible to electromagnetic interference. Additionally, it must not interact with other gadgets (such as pacemakers or Wi-Fi). Such issues can be avoided with the help of this guideline.
- Food Supplements Directive (2002/46/EC)
Tablets with customized nutrition such as vitamins or electrolytes are under legislation pertaining to food supplements. Dosage must be safe and only authorized ingredients can be utilized.
- GDPR / AVG (General Data Protection Regulation)
Connected application processes personal data so it must follow all of the European privacy laws.
In this project, the team made sure that the system's or product's names were already included in the European Union Intellectual Property Office database. It was done to prevent any potential trademark infringement.
Considering these guidelines, the team wants to provide a product that will be safe and consistent with the law, protecting customers from potential dangers.
6.6 Summary
In this chapter it was shown that the ethical responsibility is a key pillar of the BiboLink project. Some main engineering ethics statements were applied to ensure that every part of the system serves the public interest and meets high professional standards.
The marketing strategy emphasized truthfulness, stakeholder respect and fairness, while avoiding greenwashing and any technical manipulation.
Environmental ethics set the path of of using only recyclable materials, integrating solar power and following a circular design philosophy to reduce waste and increase product longevity.
BiboLink was developed to meet European Union standards for product safety, water quality, electronics, supplements and data protection.
After big research and ethical analysis, materials like stainless steel for durability and hygiene or integrated sensors and control systems to ensure safe and accurate supplement dosing were chosen.
Ethical foundations will continue help implementing and scaling BiboLink as a technology solution and as a service making sure that it is innovative and friendly towards nature and its finite resources.
The next chapter will detail how these values are carried into the project’s implementation and testing phase.
7. Project Development
7.1 Introduction
The following chapter is related to BiboLink’s development process. It will approach BiboLink from an early ideation perspective and then from a development stand point. It will show the main ideas behind the machine and how they evolved along time in order to become the system itself. Therefore, this chapter will also include a more technical section, dedicated to detailing the ecosystem and it’s working principles.
7.2 Ideation
After evaluating the market for our idea, going through solutions that already exist in the market, the BiboLink team eventually reached a consensus on what the technology should provide to it’s users and the type of need that it would eventually fill.
The main force behind pushing this object forward was the fact that the team truly believes BiboLink can change the way people approach their hydration needs.
This revolutionary idea comes from the fact that there are no easily accessible water sources when making sports in public spaces and usually, wherever they exist, they simply supply water and, in a large percentage of them, the water itself isn’t really tested or meets proper drinking water standards. Also, there isn’t one of these solutions that provides any kind of electrolytes or other kinds of supplements that might not only aid in physical performance but also in making sure that the body of an athlete keeps proper hydration, making the exercise session safer and making the whole exercising experience much better.
7.2.1 The Evolution of BibolLink
Initially BiboLink was thought as having a powder-form supplement supply but, along time, a lot of limitations were seen in regards to that design.
When it comes to powder supply systems, the powder can get pretty much anywhere, damaging components, making them dirty, making mechanisms stuck and also, since it is dry, if in contact with water becomes hydrated, which reduces it's shelf life and also allows for all of BiboLink's component's to get contaminated since bacterial growth is aided when the supplements are hydrated. The initial ideation behind the dust system was about a revolver like mechanism that could rotate and then supply the appropriate supplement.
For the powder form idea, a revolving system was imagined. A rotating drum would position itself above the powder output of the machine and then, open up allowing a determinate amount of supplements to come out (Figure 13).
After that initial idea, the whole concept became centered on a machine that could expel soluble tablets. The tablets should be wrapped on some form of a recycle bioplastic. Not only the bioplastic wrap makes it easier to store and also keep individual doses in great condition without spoiling, it also allows for better hygiene handling the tablets and even for a cleaner machine on the inside, reducing any kind of health and safety risks but also needed maintenance on the machine and it's longevity. The mechanism would work through a series of electric motors that were connected to lead screw mechanisms that served as linear actuators and, with the help of a little cursor be able to push the individual doses out.
(Figure 14, 15, 16)
However, by receiving some feedback from the teachers, a conclusion was achieved that the machine was too complex, therefore, unnecessarily increasing costs, energy consumption and making the machine harder to assemble and program since every component would always need very precise positioning data and any kind of power outage could reset the machine's values.
In the end, BiboLink's team, after receiving suggestions from the teachers and researching about it, is adopting a PEZ-like dispenser system solution. Not only is it a lot cheaper but it is also a lot easier to assemble and control and also maintain. Another positive on this system is the fact that since there are less components and moving parts, the system can not only be more easily serviced but also has a much lower energy consumption. Also, if anything breaks it will also be much faster to replace any components.
7.3 Cost calculation
7.3.1 Product cost calculation
A cost calculation was performed to establish the product's pricing. The list of materials and components (everything we plan to buy) and the expenses related to processing the SolidWorks components made up the two sections of the costs.
An inventory of all the supplies and parts that will be bought is provided below. VAT and shipping charges are included in the prices.
| Component | Quantity | Price with VAT (€) |
|---|---|---|
| High-pressure water pump | 1 | 44.11 |
| Solenoid Valve | 1 | 9.96 |
| Button Head Hex Drive M4 Screw | 2 | 5.32 |
| Plain Washers ISO 10673-4.55 | 28 | 26.05 |
| Hex Nuts ISO 4032-M4-W / DIN 934 | 18 | 1.99 |
| Hexalobular Socket Pan Head Screws M4 x 20 x 18.6 -4.8 | 2 | 3.56 |
| Plain Washers ISO 7091-10 9 | 9 | 0.89 |
| Hex Screws DIN EN 24014 - M10 x 80 x 26 | 9 | 6.30 |
| Hexalobular Socket Pan Head Screws - ISO 14583 - M4 x 14 x 12.6 - 4.8 | 10 | 1.50 |
| Component Adapters custom made 25 x 25 x 25 mm | 7 | 35.00 |
| 3D printed rotor | 1 | - |
| Flow sensor (water) | 1 | 11.14 |
| InfraRed (Bottle identification) | 1 | 2.90 |
| LEDs or LCD status display | 1 | 7.65 |
| Push button (for fill-in start) | 1 | 12.70 |
| ESP32 board | 1 | 10.45 |
| Battery | 1 | 81.32 |
| MPPT charger controller | 1 | 30.49 |
| Solar panel | 1 | 66.06 |
| Electric Motor | 5 | 33.75 |
| 10 kΩ resistor | 3 | 0.33 |
| Flyback diode | 2 | 0.62 |
| N-MOSFETs | 2 | 2.86 |
| DC-DC converter (12 V to 5 V) | 1 | 25.84 |
| Inner plate (stainless steel) (0.39 m2) | 1 | 16.00 |
| Outer-case (stainless steel) (0.5 m2) | 1 | 16.00 |
| Carbon filter | 3 | 3.00 |
| Food-grade silicone tubing | 1 | 4.29 |
| Carbon filter casing | 1 | 19.39 |
| Supplement tubes D 20 | 1 | 2.69 |
| Soldering Supplies | 1 | 14.78 |
| Square Pipes (stainless steel) | 1 | 20.90 |
All materials purchased came to a total of 517.84 €.
The hourly rates for the lathe operator, milling machine operator, drill press operator, and press brake operator were used to estimate the cost of the SolidWorks parts.
The entire salary plus employee contributions was divided by the number of net available hours to determine the machine hourly rate. An overview of all labour costs per hour can be found below.
This computation made use of estimated values:
Operator of a lathe operator: 11.02 € per hour
Operator of a milling machine: 11.05 € per hour
Operator of a drill press: 9.95 € per hour
Operator of a press brake: 11.02 € per hour
The cost calculations for each component are displayed in the image below.
The processing time, as calculated in SolidWorks, was multiplied by the machine hourly rate to arrive at the pricing.
Furthermore, the weight of each component was multiplied by the material cost, which was determined to be 5 €/kg.
The total cost of each component is determined by adding the costs of the materials and processes.
The price for all the SolidWorks parts is 73.17 €.
For the total cost (list of materials + SolidWorks parts): 591.01 €.
The hydration station will be sold for 1182.02 € with a 50 % profit margin.
7.3.2 Annual Operational Cost calculation
Power budget
| Component | Quantity | Voltage (V) | I_max (A) | Power (W) | all Power (W) |
|---|---|---|---|---|---|
| high pressure water pump | 1 | 12.0 | 6.0 | 70.0 | 70.0 |
| solenoid valve | 1 | 12.0 | 0.45 | 5.4 | 5.4 |
| Servo motor for supplement box | 4 | 5.0 | 0.7 | 3.5 | 14.0 |
| flow sensor | 1 | 5.0 | 0.15 | 0.75 | 0.75 |
| IR-sensor | 1 | 5.0 | 0.03 | 0.15 | 0.75 |
| LCD status display | 1 | 5.0 | 0.05 | 0.25 | 0.25 |
| Microcontroller (ESP32) | 1 | 5.0 | 0.26 | 1.3 | 1.3 |
| DC-DC converter (12 V to 5 V) | 1 | 12.0 | 1.0 | 12.0 | 12.0 |
| ALL | 8.64 | 104.45 |
Total system power rating: 104.45 W (0.10445 kW) as seen in Table 26
Power Consumption
Assumed daily servings: 40
- Power Rating: 104.45 W (0.10445 kW)
- Estimated active time per serving: 40 seconds
- Total active time per day: 0.444 hours
- Usage: ~0.5 hours per day × 365 days = 182.5 hours/year
- Electricity Rate: €0.25 per kWh
→ Annual Electricity Cost = 0.10445 × 182.5 × 0.25 = 4.76 €
Water Consumption
- Average Use: 40 servings/day × 1 L/serving = 40 L/day
- Annual Usage: 40 × 365 = 14000 L/year
- Water Price: €1.00 per 1,000 L
→ Annual Water Cost = 14000 × 0.001 = 14 €
Supplements
- Average Use: 40 tablet/day × 0.2 €/tablet = 8 €/day
- Annual Supplement Cost = 8 × 365 = 2920 €
Per Serving Cost Calculation
- Electricity cost per serving = 4.76 € / (40 servings/day × 365 days) = ~0.000326 €
- Water cost per serving = 14 € / (40 servings/day × 365 days) = ~0.000959 €
- Supplement cost per serving = 2920 € / (40 servings/day × 365 days) = ~0.2 €
→ Total operational cost per serving = 0.000326 € + 0.000959 € + 0.2 € = ~0.201 €
Price vs Cost Comparison and Profit Evaluation
Assumed selling price per serving: 1.00 €
- Profit per serving = Selling price – Operational cost per serving
- Profit per serving = 1.00 € - 0.201 € = ~0.799 €
Annual profit estimation:
- 40 servings/day × 365 days/year × 0.799 €/serving = 11,670.2 € annual profit
7.4 Concept
To meet people’s hydration needs, BiboLink shows up as a new, revolutionary, incredible ecosystem, capable of intelligently helping people maintain their bodies at peak performance. The system’s central part is a smart machine, capable of, with a simple app connection, supply water and supplements to any user of its platform. From there the app also serves a personal hydration coach, hinting users towards the supplements they need according to possible symptoms, amount of exercise in any given day, number of steps walked in the last 24 hours, and many others. Along time, users can also provide feedback, therefore making BiboLink a service that changes with the client’s needs and desires. Also, BiboLink can be installed pretty much anywhere, allowing quicker access to its users, making it a very convenient system to use (Figure 18).
7.5 Design
7.5.1 Structure
structural drafts
The structural drafts focused on creating a compact, cylindrical unit that could house all key components while being intuitive and accessible in public environments.
It visualizes both the user interaction zone and the internal arrangement of technical elements. Figure 19 structural draft presents a side view and sectional view of the unit, showing how internal components are distributed vertically across the cylindrical structure.
As seen in Figure 19, the unit is 1700 mm high and has a diameter of 800 mm (400 mm radius). The design includes an ergonomic cut-out at the front for bottle placement and interaction. The cylindrical shape provides for less chance of vadalism or sharp edges that could be damaged or dangerous.
The station is divided into three functional layers.
The top section houses the supplement storage box and dispensing mechanism.
This mechanism will be explained later in more detail. Every supplement is placed into a vertical tube that serves as supplement storage and whenever needed a rotor pushes a supplement towards the user's water bottle through a conical part that meets the outlet. Above the machine, solar panels are mounted on the flat top of the machine, powering the machine's sensors and electronics.
The middle section, located at a height of 950 mm from ground level, serves as the user interface and bottle placement zone. The accessible height (950 mm from ground level) allows a variety of users (wheelchair users, children, …) to comfortably place bottles of different sizes into the central hydration area. It includes an infrared sensor that detects whether a bottle is present and aligned correctly before dispensing begins. The water and supplement mix are dispensed directly into the bottle through a downward nozzle, activated only when the sensor confirms correct placement.
The bottom section contains the technical core of the system. Water enters the unit via a municipal connection and passes through a high-pressure water pump, which ensures consistent flow. After that the water is filtered to remove any kind of odor or impurity. A temperature and a water flow sensor quantify and measure the water parameters before reaching the outlet, allowing for real time tracking.
A transformer will convert AC from mains into 24 V or 12 V, that will be used to power the machine's components. The layout was created with separating electrical and water components from eachother, mitigating any kind of safety risk.
The working principle (Figure fworking principle) is centered around hygiene, modularity, and energy-efficient operation, with user convenience at the forefront.
Preliminary Supplement Dispensing Mechanism
As part of the internal structural design, a dedicated system was developed to store and dispense supplements in tablet format. This mechanism consists of five cylindrical tubes, each capable of holding approximately 65 individual tablets. Each cylinder corresponds to a different supplement, allowing for a personalized mix to be created for the user based on their preferences or physiological needs.
As shown in Figure 21, each tube is mounted horizontally and controlled by a servo motor. The motor rotates a shaft with a cam or pushing mechanism that advances the tablets forward. Once the supplement reaches the end of the tube, falls into the outlet and into the person's water bottle.
The tablet format simplifies the machine's mechanical elements (compared to handling liquids or powders, which create problems regarding the machine's hygiene and longevity of the stored supplements), supports a more modular design on the machine, aiding repairability, and ensures clean and reliable dispensing. The tubes are placed at the top of the unit, aligned with the outlet of the machine(Figure 21).
material selection
The main outer body is designed using stainless steel, offering a balance between durability, weather resistance, and ease of maintenance, which is essential for outdoor use. Sensitive Internal parts can be protected with rubber insulation around to minimize vibration and moisture exposure.
(iv) 3D model with load and stress analysis;
colour palette
As seen in Figure 13. The proposed color palette reflects a clean, modern, and health-oriented aesthetic. The primary body color is blue, associated with freshness and hydration. The internal cavity is a steel color to contrast and enhance visibility of the bottle placement area. The diagonal contrast accentuates a dynamic, sporty aesthetic. The logo is engraved in the outer blue shell and so it is well visible in the same steel color. The color of the logo differentiates from the original logo but this proves that is a flexible and recognizable logo.
7.5.2 Bibolink’s Basic Structure and Functioning Principles
Bibolink is made out of a combination of two cylindrical shells made out of stainless steel and also an inner tubular, stainless steel chassis to provide places for the components to reside.
7.6 Bibolink's Final Dispensing Mechanism
After considerations regarding BiboLink's supplement mechanism, a simpler, more reliable solution was reached.
The supplement dispensing mechanism works through a series of servomotors and tubes. Both are made of plastic and are easily replaceable. The high repairability allows for a longer lifecycle for the whole mechanism.
The supplements are placed inside vertical tubes that are supported by metal stands and screwed onto the machine’s top plate. If a technician wants to refill the supplements, to remove the tubes, the stands can be removed by unscrewing the bottom screws.
The servomotors have got plastic rotors attached to them via small screws and are glued to the machine’s top plate which is precisely cut with the motor dimensions so that they have accurate placement in their working positions.
Whenever a user requests a supplement into the drink, the micro controller activates the correspondent servomotor, counting the adequate amount of steps for it to rotate 90 degrees and push one of the supplements out. After that, the motor retracts the rotor and the next supplement is cleared to come down towards the plate, resetting everything and making the machine ready for the next supplement push.
Everything is secured with simple mechanical connections like bolts, brackets and screws.
The simple design allows for a very cost effective solution while also making sure that the Bibolink is highly repairable and easily maintainable, allowing for a better user experience.
7.6.1 Simulations
The team's approach on simulating Bibolink was by approximating it to a cylindrical structure and by also simulating the interior structural elements as beams. The simulation results show that even with just the inner shell, Bibolink would be able to resist a very big amount of impacts and also forces that would only be provoked by a very select few in the population, since the forces applied during the simulation are quite high. Even with 4 almost super human beings kicking it and a very heavy person jumping on top of it, the cylindrical structure itself barely budges, even when accounting only for a thickness of 3 mm and for a simple cylindrical inner shell, which is a far worse case than reality, since the machine will have reinforcement areas for adding screws, which will also add to the area moments of inertia regarding the structure of the machine. For that reason, the structure will actually be more resilient than the simple cylinder simulated, representing the machine, which tells that the machine will, in fact, resist to a high amount of abuse.
By defining the structure as a 3mm calendered steel plate, and simulating the previously mentioned kind of abuse taking into consideration, small dislocations were obtained while also getting very low strains on the material. That means that the steel stays on it's elastic behaviour and as such, it can go back to its shape after being hit and keep resisting the solicitations made by angry people. Not even super strong winds could stress the material as hard as people deliberately trying to destroy it. Taking into account kicks by taekwondo athletes of around 3500N of force (with slight variation for a more accurate representation and area of force actuation variations for different foot sizes), the following results were obtained:
As can be checked by the images, the dislocations are small and the material itself returns to its previous shape.
As for the structure of the inner chassis of the machine, the outer shell can be protective of the insides, so the tubes do not need to be very robust, since the outer machine itself already sustains most of the damage. However, the inner tubular structure has also been made stronger so that it can also assist the outside in performing its functions and has been simulated, also showing promising results. The structure has been simulated taking similar impacts to the ones mentioned previously, some on the outter knots and a very strong one on the center of a more fragile area, showing that it would almost certainly resist the impact.
Note: All the stress simulations have been done using SolidWorks as a simulation software, and the results should be taken as a simplified version of reality. More testing should be done after the first machine has been built to make sure that everything corresponds to the simulation results. Also, every fixture inserted on the machine and bends on the solid plates can add even more resistance to the model. All of the images are on an exaggerated scale in order to better understand how the material behaves.
7.6.2 Smart System
7.6.2.1 Hardware
black box diagram
Figure 35 shows the black blox diagram of BiboLink.
Bibolink is a smart system that prepares drinks tailored to your personal needs. It combines water with supplements, like vitamins or nutrients, and let the user control everything through a smartphone app. The process is simple for the user, but a lot of smart work happens behind the scenes.
Everything starts with the user. He opens the app on his phone and enter how he is feeling or what he needs. Based on his input, the app gives him a recommendation on what kind of drink or supplements he should has. Then it sends the necessary instructions directly to the dispenser.
Inside the dispenser, a small control unit receives those instructions and tells the machine what to do. The system takes in clean water and supplements, uses power to run the different parts, and mixes everything together properly. It even adjusts how much of each ingredient goes in and makes sure it flows correctly.
The main parts inside the dispenser include:
- A filtration system that makes sure the water is clean
- A dosing system that adds the right amount of supplements
- A flow control unit that manages how the drink is poured out
All of these components work together, powered by electricity, guided by the app’s instructions, and supplied with water and supplements.
hardware component selection
Tables 27-32 show the characteristics of the hardware components, namely water pump, solenoid valve, flow and infrared sensor, ESP32 Board and Electric Motor.
| Option | Voltage | Flow Rate | Dimensions | Price in € | Notes |
|---|---|---|---|---|---|
'Selected:' Diaphragm Water Pump (Amazon) | 12 V | ~4–6 L/min | L:10 mm, W:6 mm, H:16 mm | 44.11 | Food-safe, compact, suitable for outdoor use |
| Shurflo 2088 Series | 12 V / 24 V | ~11.3 L/min | ~220x130x110 mm | 70–90 | Industry standard, durable, higher capacity |
| SEAFLO 33-Series Pump | 12 V | ~6.8 L/min | ~205x130x110 mm | ~55 | Self-priming, reliable, built-in pressure switch |
| Option | Voltage | Flow Rate | Dimensions | Price in € | Notes |
|---|---|---|---|---|---|
'Selected:' Seeed 12 V Solenoid Valve (111990004) | 12 V DC | 2–6 L/min | L:7.5 mm | 9.96 | Compact, suitable for small fluid systems |
| Bürkert 6013 A (Miniature Valve) | 12 V DC | up to 7 L/min | ~65x24x42 mm | ~45–65 | very reliable, more expensive |
| ODE 21A2K0V15 | 12 V DC | ~5–8 L/min | ~60x30x50 mm | ~35–50 | Food-grade, robust build, widely used in beverage tech |
| Option | Voltage | Flow Range | Dimensions | Price in € | Notes |
|---|---|---|---|---|---|
'Selected:' Seeed YF-S201 | 5 V | 1–30 L/min | ~62x35x35 mm | ~11,14 | Reliable, widely used, basic calibration required |
| G1/2 Hall Effect Flow Sensor (DFRobot) | 5 V | 1–25 L/min | Compact | ~8 | High accuracy, works well with microcontrollers |
| Digmesa FHKSC Series | 5 V | 0.5–20 L/min | Small form | ~25–40 | Industrial grade, high precision, food-safe |
| Option | Voltage | Detection Type | Dimensions | Price in € | Notes |
|---|---|---|---|---|---|
'Selected:' Bot’n’Roll IR Obstacle Sensor | 5 V | Reflective | Small PCB | 2,90 | Simple, compact, great for presence detection |
| TCRT5000 Module | 5 V | Reflective | 10×20 mm PCB | ~1–3 | Common, adjustable sensitivity |
| Pololu QTR-MD-01RC | 5 V | High precision reflectance | ~14×8 mm | ~5–7 | Very sensitive, precise readings for detection |
| Option | MCU | Connectivity | GPIO Count | Price in € | Notes |
|---|---|---|---|---|---|
'Selected:' ESP32 DevKit V1 | ESP32-WROOM-32 | Wi-Fi + BT | ~30 | 10,45 | Widely supported, reliable, great community |
| ESP32-C3 DevKit | ESP32-C3 | Wi-Fi + BT LE (BLE) | ~22 | ~5–7 | Lower power, RISC-V core |
| ESP32-S3 Dev Module | ESP32-S3 | Wi-Fi + BT + AI support | ~40 | ~8–12 | More power, camera support, ideal for advanced use |
| Option | Type | Voltage | Torque | Price in € | Notes |
|---|---|---|---|---|---|
'Selected:' TowerPro SG90 | RC Servo | 5 V | ~1.6 kg·cm (≈157 mNm) | 6,75 | Lightweight, plastic gear, ideal for small tablet dispensing, compact and energy-efficient |
| TowerPro MG90S | RC Servo | 5 V | ~2.2 kg·cm (≈216 mNm) | 8-12 | Metal gear, slightly stronger and more durable, but more expensive and heavier than SG90 |
| TowerPro MG996R | RC Servo | 5–7.2 V | ~10 kg·cm | 13-15 | High torque, large and power-hungry, overkill for BiboLink’s light mechanical requirements |
The schematic 36 illustrates the electronic system of the Bibolink smart dispenser. At the center of the design is an ESP32 DevKitC microcontroller, which serves as the brain of the entire system. It is responsible for processing inputs from sensors and the user interface, and for controlling the various actuators such as the servo motors, solenoid valve, and water pump.
The supplement dispensing mechanism is operated using five servo motors, who are connected to the ESP32 via PWM outputs, a 5 V supply and the Ground.
The water pump is a 12 V DC motor, which is controlled via an NMOS transistor. The transistor is switched on and off by the ESP32, and a flyback diode is used to protect the circuit from voltage spikes caused by the inductive load of the motor. Similarly, the solenoid valve is also powered by 12 V and controlled through an NMOS transistor, again with a flyback diode for protection. Both circuits include 10 kΩ resistors at the transistor gates to limit the control current.
Sensor integration includes a flow sensor and an infrared sensor. Both are powered with 5 V and provide digital output signals to the ESP32. The flow sensor monitors the water flow rate during dispensing, while the infrared sensor can be used to detect the presence of a bottle or to identify different containers.
A user push-button is also included, which is connected to the ESP32 with a 10 kΩ pull-down resistor. This button allows manual triggering of the dispensing process.
For user feedback, a standard 16×2 LCD display is connected to the ESP32 via an I²C I/O expander (PCF8574T). This reduces the number of required GPIO pins and simplifies wiring. The display is powered by the same 5 V supply as the ESP32 and the sensors.
Power is supplied through two regulated sources: 12 V for actuators (motor, pump, valve) and 5 V for the microcontroller, sensors, and display. This separation guarantees that components requiring high power do not interfere with the logic part of the circuitry, making the system more reliable and stable whenever it is in use.
power budget
Table 33 shows the power budget predicted for BiboLink.
| Component | quantity | Voltage (V) | I_max (A) | Power (W) | all Power (W) |
|---|---|---|---|---|---|
| high pressure waterpump | 1 | 12.0 | 6.0 | 70.0 | 70.0 |
| solenoid valve | 1 | 12.0 | 0.45 | 5.4 | 5.4 |
| Servo motor for supplement box | 4 | 5.0 | 0.7 | 3.5 | 14.0 |
| flow sensor | 1 | 5.0 | 0.15 | 0.75 | 0.75 |
| IR-sensor | 1 | 5.0 | 0.03 | 0.15 | 0.75 |
| LCD status display | 1 | 5.0 | 0.05 | 0.25 | 0.25 |
| Microcontroller (ESP32) | 1 | 5.0 | 0.26 | 1.3 | 1.3 |
| DC-DC converter (12 V to 5 V) | 1 | 12.0 | 1.0 | 12.0 | 12.0 |
| ALL | 8.64 | 104.45 |
7.6.2.2 {{ :micro.drawio-1.png?600 |Software}}
Table 34 shows the description of the user stories.
| As A(n) | I Want | So That |
|---|---|---|
| User | to use the system contaclessly | I can orderd a drink without touching any surfaces |
| User | to choose the desired water volume | I receive exact amount i need without any waste |
| User | to add supplements tablets | I can personalize the drink to my needs |
| Maintenance technician | to receive the alerts when a tablet cartridge or water filter is low | I can service the machine before it runs out |
| Owner | to view daily/weekly reports | I can understand usage and plan refills |
| Supplier | to upload nutrition data and marketing assets for a new tablet type | users can see accurate info and branding in the app |
In this project it was chosen to connect Bibolink's microcontroller through the MQTT connection to the Backend connected to the mobile app. It allows users to control the water machine most effectively and contactlessly.
Figure 37 shows the communication architecture of BiboLink.

| Name | Core Model | Raw Performance & Footprint | Developer Experience | Scaling Path | Schema / Query Agility | Licence & Cost | Native Security | Ecosystem & Integrations |
|---|---|---|---|---|---|---|---|---|
| MongoDB | Document (BSON) | Append-only storage gives very high write throughput; cache sized in RAM | JavaScript-like queries, great with Node/React stacks | Built-in replica sets & automatic sharding for linear horizontal growth | Schema-optional – each document may differ; powerful aggregation pipeline | SSPL – free to self-host, Atlas adds paid extras | TLS, SCRAM roles, field-level & at-rest encryption, auditing | First-party drivers for every major language, Atlas Device Sync, MQTT↔Mongo bridges |
| PostgreSQL | Relational + JSONB | MVCC engine, excellent indexing; heavier RAM than MySQL | Rich ANSI SQL (CTEs, window funcs), massive extension library | Streaming replicas out-of-box, logical replication; Citus / AlloyDB for shard farms | Rigid tables or flexible JSONB columns in same row | PostgreSQL Licence, zero cost; managed tiers on every cloud | Row-/column-level security, native TLS, pluggable auth (OAuth, LDAP) | PostGIS, Timescale, logical-rep plugins, GraphQL layers (PostGraphile, Hasura) |
| MySQL | Relational | Very fast OLTP, lean memory footprint; single-thread write bottleneck | Simple for CRUD, huge community docs | InnoDB Cluster, Group Replication, read-heavy replicas | Fixed schemas; JSON implemented but limited indexing | GPL / Oracle Enterprise support; widely hosted for free | SSL, role-based privileges; transparent data-at-rest encryption | Mature ORMs (Sequelize, Prisma), BI tools, WordPress etc. |
| SQLite | Embedded Relational | <1 MB binary; fastest single-file reads; no server daemon | Zero-config; perfect for firmware & edge caches | Not intended for multi-node; “scale-up” only | Tables fixed at compile-time; JSON ok but un-indexed | Public-domain, no cost | Relies on OS file permissions; SEE encryption optional | Ship in mobile/IoT apps, used by Expo/React Native as local cache |
The team chose MongoDB because it stores data as flexible documents, making it easy to add new drink or machine details. MongoDB Atlas also handles backups and scaling, which saves the team time. It is the database the developer already knows best, so changes and fixes can be done faster.
| Framework | Language & Paradigm | Build / Update Effort | Dev Learning Curve | Runtime Speed on Tablet | Native Capability | Licence / Cost | Plugin / Community Strength |
|---|---|---|---|---|---|---|---|
| React Native + Expo | JavaScript / JSX, bridge to native views | OTA updates, one-command cloud builds, instant testing in Expo Go | Low for web devs; hot-reload & VS Code tools | Near-native UI fps; JS thread cost minimal for simple screens | Full camera, BLE, Haptics via Expo; can eject for custom modules | MIT; Expo EAS optional paid | Huge: 7k+ Expo packages, fast issue turnover |
| Flutter | Dart; widgets rendered by Skia | Single binary per platform; Codemagic CI | Medium; new language but great docs | High fps; larger APK size | Broad sensors via platform channels | BSD-style; Firebase add-ons paid | 30k pkgs; active Google support |
| Capacitor (Ionic) | HTML + CSS + JS in WebView | Web build plus Capacitor wrapper; fast OTA via Appflow | Very low for web devs; CSS tuning needed | OK for forms, slower heavy animation | Access via Capacitor plug-ins; can write native code | MIT; Appflow CI optional paid | Large legacy Cordova pool; modern Capacitor plug-ins growing |
| Pure Native (Kotlin / Swift) | Two fully native codebases | Separate CI lanes; no OTA without store update | High—two languages & IDEs | Maximum speed and smallest startup time | All sensors, private APIs | Free SDKs; Apple dev fee $99/yr | Massive but split Android / iOS communities |
The team chose React Native with Expo because it lets them write one JavaScript codebase that runs smoothly on all target tablets, while Expo takes care of builds and over-the-air updates. Expo’s tools match the developer’s existing skills, so new features and fixes can be delivered quicker and with fewer errors.
| Stack | Language & Style | Ease of Coding & Debugging | Raw Throughput / Footprint | Scaling Route | Built-in IoT / MQTT Support | Licence & Cost | Ecosystem & Cloud Support |
|---|---|---|---|---|---|---|---|
| Node.js + Express | JavaScript, event-loop, minimal MVC | Hot-reload, same JS as mobile app; huge NPM library | Very good for I/O; single thread per worker | Simple horizontal clone + load balancer; PM2 & Docker ready | npm packages (mqtt, aedes), websockets native | MIT / free | First-class on AWS Lambda, Vercel, Heroku; millions of tutorials |
| Python + FastAPI | Python 3, async/await, type hints | Pydantic models, auto-doc swagger; easy for data scientists | Good; slower raw QPS vs Node/Go, but async evens out | Uvicorn + Gunicorn workers; Docker / K8s common | paho-mqtt, hbmqtt; many ML libs on same stack | Apache-2, free | Fast-growing docs; many serverless templates |
| Go + Fiber | Go, compiled, low-level control | Static types, single binary; needs more boiler-plate | Excellent latency & memory; goroutines cheap | Build once, run anywhere; very small Docker images | Eclipse Paho Go client; good concurrency for MQTT bridging | BSD-style, free | Supported on Fly.io, GCP Cloud Run; rising Go ecosystem |
| Java + Spring Boot | Java/Kotlin, annotation-heavy DI | Powerful but verbose; steep learning for small team | High throughput on tuned JVM; heavier RAM | Spring Cloud / Kubernetes autoscale; mature observability | Eclipse Paho Java; strong TLS cert handling | Apache-2, free; enterprise support via VMWare | Massive enterprise plugins; rich monitoring (Actuator, Micrometer) |
The team chose Node.js with Express because it shares JavaScript with the mobile app, so code and skills are reused. Node handles many MQTT and REST requests quickly and can be scaled just by adding more containers. It is also the back-end technology the developer knows best, which speeds up building and fixing features.
Firstly user has to register his account to go inside the application. If he already has an account he can simply login and by that has access to all the functionalities of the app. Next step is to choose either the suggestion of the BiboLink or to create your own drink. By selecting the BiboLinks suggestion user is redirected to select panel in which he specifies his workout and based on that the app creates the most suited drink for the specified information. Then user is redirected to the confirm panel and the water with adequate supplements is poured. On the other hand by choosing your own drink creation, user is able to create the drink on his own needs by choosing the amount of water and the supplement he wants to add to his drink. After the selection phase he is redirected to the confirmation panel and after the confirmation the drink is being poured.
7.6.3 Packaging
Figure 39 shows the packaging solution of BiboLink.

To ensure that the packaging and transport of BiboLink products is safe, waste-free, inexpensive and environmentally friendly, the packaging consists of two parts: the inner cork sheet case, which provides the rigidity needed for transport and allows easy unpacking of the product. It has an 18-sided base and roof, and a half mantle. And the outer cardboard tube cylinder slate gives exta security and an appealing round look. After transport the inner case, made from the cork sheet, can be used as a flower pot later.
This way it is possible that the cut-out patterns for packaging are as waste-free as possible while maintaining the necessary safety.
7.7 Prototype
The prototype concept envisages recreating all of the device's main functions in order to simulate how it works. This includes the water dispensing function, which, in conjunction with the flow sensor and soilenoid valve, can dispense a precise amount of water. It also includes the supplement dispensing function, which uses servo motors to dispense the correct supplement in response to a customer request. An infrared sensor, a push button, and an LCD display provide interaction and feedback options that will also be implemented in the actual product. To save costs and keep complexity manageable, the following was agreed upon: The water filter and thus also the pump are not required, as the pressure and water quality from the tap are sufficient for the prototype. Additionally, only two servo motors for the supplements were installed instead of five, as these are sufficient to test the app's selection function. In addition to the functional components, the device's design has been significantly modified and simplified.
The structure of the prototype are designed for functionality and modulation, allowing for easy testing and adaptation of individual components. A suitable design of the device supports both
hardware integration and software development.
7.7.1 Structure
Our prototype is designed to simulate the functionality of the real device. This includes the water dispensing function, which, in conjunction with the flow sensor and soilenoid valve, can dispense a precise amount of water.
To implement the supplement dispensing, the real principle used in the BiboLink product was replicated. For this purpose, the two servo motors were precisely embedded in
the wooden plate, secured, and each equipped with a 3D-printed rotator to push the tablets out of the vertical tube in response to a customer request. The Supplements then fall onto the curved metal plates, which guide their proper fall into the drinking bottle.
An infrared sensor, a push button, and an LCD display provide interaction and feedback options that will also be implemented in the actual product.
To save costs and keep complexity manageable, the following was agreed upon: The water filter and thus also the pump are not required, as the pressure and water quality from the tap are sufficient for the prototype.
Additionally, only two servo motors for the supplements were installed instead of five, as these are sufficient to test the app's selection function.
In addition to the functional components, the device's design has been significantly modified and simplified. The prototype is based on a wooden frame construction to replicate the functionality of the final product layout. A wooden mounting plate also allows for easy modification, which is crucial for the assembly of the actuators and sensors. The vertical wooden plate provides a clear separation between the water dispensing components and the electronic and control components.
Figure 41 and 42 are showing the built prototype of BiboLink
Figures 43 and 44 illustrate the welded stand used to support and lift the wooden structure.
Figure 45 shows the cardboard housing designed to better represent the appearance of the final product.
7.7.2 Hardware
Detail and explain any change made in relation to the designed solution. In case there are changes regarding the hardware, present the detailed schematics of the prototype.
Figure 46 shows the prototype schematics of BiboLink, which was used to build up the prototypes hardware.
To reduce installation costs, only two servo motors are installed instead of five. This still allows for simulation of the various options available in the add-ons.
Since the ESP32-C3 is more compact than the ESP32-DevKitC and thus more suitable for the limited space of the prototype, but also has Wi-Fi connectivity and was already in stock at the university, it was used instead. In addition, the DC water pump was omitted because the water pressure from the tap is sufficient for the purposes of the prototype
The central interface of the control system is the ESP32 C3 microcontroller. This offers enough GPIO interfaces to control the sensors and actuators, as well as an I2C interface to control the LCD display. It also supplies the IR sensor with a 3.3 V voltage. The remaining voltage is provided by a 12 V power supply in conjunction with a DC-DC stepdown converter for the 5 V supply. These are used to power the sensors and actuators while they are controlled by the microcontroller. A push button on the prototype offers the option for the user to start the process manually on the device after the desired process data has been sent by the user to the microcontroller via the app. The WiFi interface of the microcontroller is important for this, as it establishes the connection between the app and the device.
7.7.3 Software
The team fulfilled all of the initial assumptions regarding the creation of the software for the mobile application. Regarding the prototype of the water machine the obly thing missing form the initial plan is the lack of infrared sensor due to its complexity.
Figure 47 shows the final architecture of BiboLink's mobile application.

7.7.4 Tests & Results
7.7.4.1 Hardware tests
Tests were carried out to ensure that the prototype worked correctly. In the case of the hardware, the tests are consisted mainly of ensuring that the various components functioned correctly when required. The following Table 1 shows the type of tests carried out and the results.
| Functionality | Test Result |
|---|---|
| Switch on/off | Pass |
| Water dispensing (controlled volume) | Pass |
| Solenoid valve opens/closes correctly | Pass |
| Flow sensor counts pulses accurately | Pass |
| Supplement dispensing (servo motors) | Pass |
| LCD displays system status | Pass |
| Start button triggers process | Pass |
| Infrared sensor detects bottle | Pass |
| Wi-Fi connection established | Fail |
| MQTT messages received | Fail |
These results indicate that the prototype successfully implements BiboLink’s main functions. However, the Wi-Fi and MQTT functionality could not yet be fully tested or integrated due to time constraints and limitations in server connectivity during the final development phase.
7.7.4.2 Software tests
| Screen | Result |
|---|---|
| StartScreen | PASS |
| LoginScreen | PASS |
| RegisterScreen | PASS |
| SelectScreen1 | PASS |
| SelectScreen2 | PASS |
| SelectScreen3 | PASS |
| Hydration1 | PASS |
| Hydration2 | PASS |
| Hydration3 | PASS |
| ConfirmScreen | PASS |
After making all those test it can be seen that the app is fully working. Also connection with the backend is passed. However there is no connection between the backend and the microcontroller (through MQTT).
7.8 Summary
After comparing and evaluating current drinking solutions, the team was able to develop a functional prototype that simulates the smart drinking station and represents access to clean and enriched water in public spaces.
The final design features a compact, cylindrical stainless steel construction. A modular internal structure divides BiboLink into three main levels: the dispensing of supplements and water, the user interface, and the technical core. Additionally, the design ensures easy maintenance, cost efficiency, and energy optimization.
To implement the load simulation and visualize the final product, CAD models were created in SolidWorks. Unlike the final product, the prototype was built with a modular wooden frame. This was both more cost-effective and practical for testing system integration. Furthermore, all practical tests could be conducted despite the reduction in components used, which further reduced costs and complexity.
In addition, the team developed a sustainable packaging concept that combines a cork-based inner protection with a reusable outer shell, thus meeting the product's environmental vision.
All key system schematics, such as the black box diagrams, electrical layout, and power consumption calculations, have been completed.
While the software integration with the app and Wi-Fi communication still need further refinement, the prototype already demonstrates the core functionality and user interaction capabilities.
The successful implementation of this prototype concludes the development phase. The following chapter reflects on this process and highlights the team dynamics, challenges, and lessons learned.
8. Conclusions
8.1 Achievements
At the beginning of the project, the team chose the topic of smart health and well-being. This offered great potential, and after an intensive research phase, the team found an idea that all team members agreed on. The goal was to develop a smart drinking station with clean water and personalized nutritional supplements in public spaces. The goal was to make hydration more convenient for the growing sports and outdoor sector and thus simultaneously promote public health.
During the course of the project, BiboLink has developed significantly. One example is the initial concept of powdered supplements, which has evolved into the more efficient and hygienic tablet system. This development reflects the team's adaptability and constructive discussion skills, which have been evident throughout the entire project.
Another challenge, but also the team's ambition, was to make the product and its development as environmentally friendly and sustainable as possible. In addition to using many recyclable materials, BiboLink's reusable cork packaging also demonstrates that environmental compatibility is an important criterion for their product development.
From a team perspective, the project presented some challenges. Different backgrounds and technical expertise had to be coordinated, ultimately leading to a steep learning curve. Coordinating the goals and deadlines to be achieved was initially challenging. However, through good communication and work planning, the team managed to meet all objectives and ultimately complete a functional prototype.
Regarding the original goals, seamless integration with the mobile app has not yet been fully achieved. This is the only way BiboLink could fully fulfill its promise of a connected, personalized hydration experience, but the development time was insufficient. Furthermore, further development work is needed to create a fully waterproof and robust version for long-term outdoor use, which was not feasible within the scope of the semester project.
Despite these limitations, the team is proud of what has been achieved. BiboLink shows real potential as a smart, health-oriented public infrastructure system. With continued development and refinement, the product could become a valuable tool for promoting hydration and well-being for a broad user base.
8.2 Future Development
Looking ahead, BiboLink can grow and become even more useful in real life. One of the next steps is turning the prototype into a working product. This means improving the design, fixing the tablet system, and making sure all parts work well over time. The connection between the machine and the app also needs to get better. With smarter use of data from weather, movement or wearables, the hydration tips can become more personal. In the future, extra features can be added. These could include controling without touching the screen for better hygiene, and links with city health systems to support public health. Another aspect that could be explored in an advanced version of the BiboLink device would be including the delivery of edible water for those runners that do not take with them a container to be refilled with water. This innovated idea of edible water was first explored by Notpla company [Notpla, 2025] and consists of encapsulating water in a thin, flexible layer that is 100% naturally biodegradable and entirely edible.
Bibliography
- report.txt
- Last modified: 2025/06/25 14:41
- by team5










































